登录
注册
我的课程
个人资料
退 出
切换栏目
实践技能
医师资格
执业药师
护士资格
卫生资格
健康管理师
医疗招聘
招生方案
APP下载
扫一扫,立即下载
手机网
手机网二维码
微 信
官方微信
搜索
|
药物检验工
初级药检
中级药检
高级药检
药学职称
中药职称
执业药师
网校首页
您的位置:
医学教育网
>
药物检验工
>
高级药检
>
模拟试题
> 正文
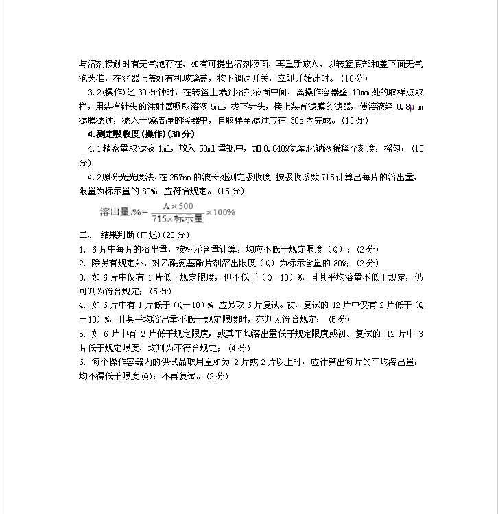
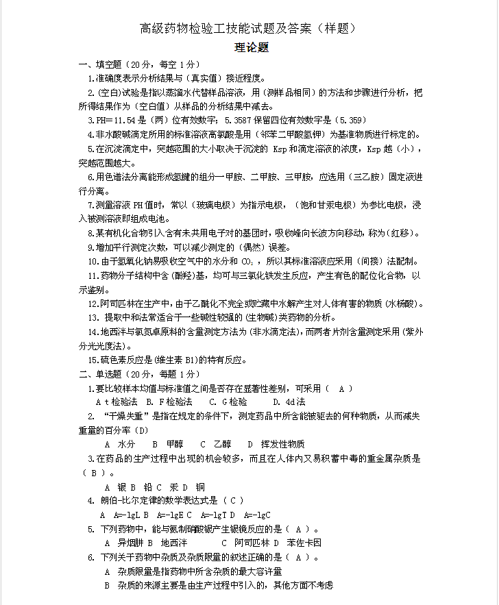
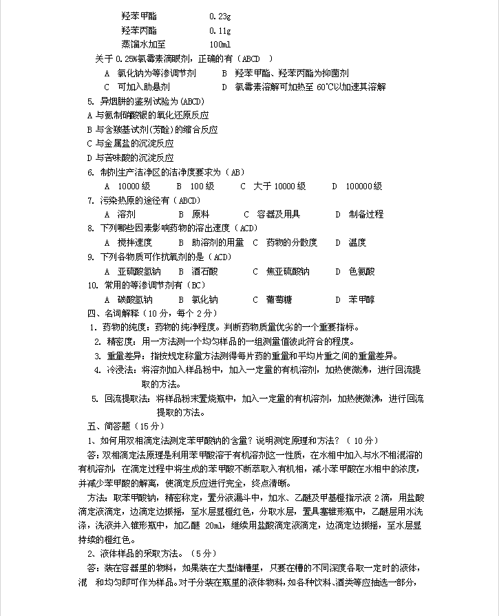
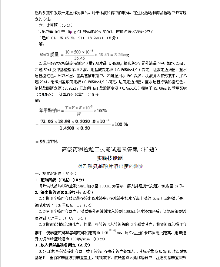
高级药物检验工技能试题及答案
2014-12-05 15:16
医学教育网
|
大
小
医学教育网整理高级
药物检验工
技能试题及答案:
分享到:
相关资讯
·
高级药物检验工技能试题及答案
编辑推荐
2019年执业药师报考流程大改变!【详解操作】
中专学历无法通过执业药师学历核验,怎么办?
【收藏】执业药师药学计算大汇总!这些你掌握了吗?
中医实用技术课程上线招生,老师授课(人社部证书)
护士/卫生初中高级/住院医师/卫生招聘题库软件
考试辅导
APP
扫一扫立即下载
在线客服
咨询电话
010 82311666
400 650 1888
官方号
官方公众号
微信扫一扫
官方视频号
微信扫一扫
官方抖音号
抖音扫一扫
投诉建议
回到顶部
折叠
药物检验工