【正保医学题库】全新升级!学习做题新体验!
书 店 直 播
APP下载

扫一扫,立即下载

医学教育网APP下载
微 信
医学教育网执业药师微信公号

官方微信med66_yaoshi

搜索|
您的位置:医学教育网 > 中药/药学理论 > 药学专业知识 > 药物化学 > 正文

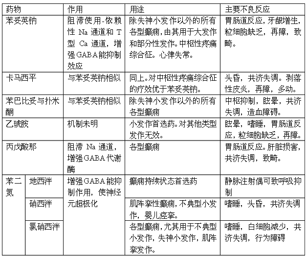
抗癫痫类药物--药物化学知识点

2019-02-28 18:58 医学教育网
|
资料下载 打卡学习 2024年课程

癫痫类药物是药物化学常考知识点,为了帮助广大考生备考,小编为大家整理出如下相关介绍:

抗癫痫类药物--药物化学知识点

以上是小编为大家整理的抗癫痫类药物的相关介绍,希望以上内容对大家有帮助!更多执业药师考试相关知识请关注医学教育网!

题库小程序

距2024年执业药师考试还有

编辑推荐
免费资料
执业药师免费资料领取

免费领取

网校内部资料包

立即领取
考试辅导

直播课
【免费直播】2021执业药师牛年第一课-中药综专场!
【免费直播】3.10,2021执业药师牛年第一课-中药综专场!

直播时间:3月10日 19:30-21:00

主讲老师:刘 楝老师

回到顶部
折叠