您的位置:医学教育网 > 医师分阶段考试 > 复习指导

压箱底!25张速记表格教你冲刺逆袭中医执业医师《针灸学》

2020-06-15 15:59 医学教育网
|

很多学校都实行了中医执业医师分阶段考试。医学教育网整理了中医执业医师第一阶段理论考试大纲要求掌握的内容:针灸学,希望对各位考生有所帮助:

1.十二经脉在四肢的分布呈现一定规律,具体表述如下

阳经为阳明在前、少阳在中、太阳在后

阴经为太阴在前、厥阴在中、少阴在后

注意:足三阴经在足内踝上8寸以下为厥阴在前、太阴在中、少阴在后,至内踝上8寸以上,太阴交出于厥阴之前

2.子午流注顺序:肺大胃脾心小肠,膀肾包焦胆肝藏

3.奇经八脉大体的循行分布和作用、临床意义

奇经八脉

4.腧穴的主治特点:

腧穴的主治特点

5.手太阴肺经穴位表:

5.手太阴肺经穴位表

6.手阳明大肠经穴表

6.手阳明大肠经穴

7

8

9

10

11

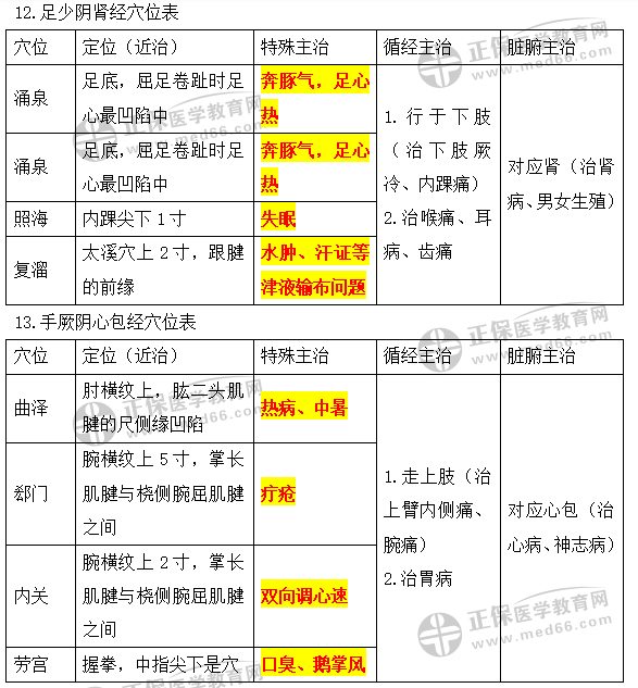
12-13

14

15

16-17

18

19

20

21.针刺注意事项:特殊生理状态针刺注意,妊娠妇女、小儿针刺注意,颈项、眼区、胸胁腹背针刺注意,不宜针刺的疾病。

22.头痛的选穴

主穴 百会 风池 太阳 合谷 阿是穴

趣记:百风太赫+阿是

22

23.眩晕的选穴

实证主穴:百会 风池 太冲 内关

助记:白痴冲关

虚证主穴:肝俞 肾俞 百会 足三里 风池

助记:肝肾二叔约会三里池

24.不寐的选穴

主穴 三阴交、照海、百会、神门、申脉、安眠穴

助记:三阴照百会,神脉安眠

24

25

2020中医医师分阶段考试第一阶段-中医医师分阶段考试超值精品班

推荐阅读:

2020年中医执业医师分阶段考试理论、实践技能考试大纲公布

2020年国家临床/中医执业医师分阶段考试(第一阶段)时间汇总

以上“压箱底!25张速记表格教你冲刺逆袭中医执业医师《针灸学》”内容医学教育网整理,更多辅导精华资料、备考经验、免费视频课程请查看正保医学教育网医师分阶段栏目

热点
编辑推荐
    回到顶部
    折叠
    您有一次专属抽奖机会
    可优惠~
    领取
    优惠
    注:具体优惠金额根据商品价格进行计算
    恭喜您获得张优惠券!
    去选课
    已存入账户 可在【我的优惠券】中查看