您的位置:医学教育网 > 医师分阶段考试 > 复习指导

临床执业医师免疫球蛋白考点小结(医学免疫学第3期)

2020-06-18 15:12 医学教育网
|

很多学校都实行了临床执业医师分阶段考试。医学教育网整理了临床执业医师第一阶段理论知识大纲要求掌握的内容:免疫球蛋白。希望对各位考生有所帮助:

搜狗截图20年06月18日1505_2

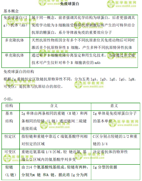
免疫球蛋白

免疫球蛋白

2020中医医师分阶段考试第一阶段-中医医师分阶段考试超值精品班

推荐阅读:

2020年临床执业医师第一阶段实证研究考试内容汇总

2020年国家临床/中医执业医师分阶段考试(第一阶段)时间汇总

以上“临床执业医师免疫球蛋白考点小结(医学免疫学第3期)”内容医学教育网整理,更多辅导精华资料、备考经验、免费视频课程请查看正保医学教育网医师分阶段栏目

热点
编辑推荐
    回到顶部
    折叠
    您有一次专属抽奖机会
    可优惠~
    领取
    优惠
    注:具体优惠金额根据商品价格进行计算
    恭喜您获得张优惠券!
    去选课
    已存入账户 可在【我的优惠券】中查看