浙江温岭市2025年医师资格考试报名审核要求已出,请相关考生及时查看官方通知要求,按时参与报名审核。
各医疗卫生单位:
根据国家卫生健康委员会医师资格考试委员会2025年第1号和2025年浙江省医师资格考试领导小组第27号公告的规定,现将我市2025年医师资格考试工作有关事项公告如下:
一、报名方式及时间
考试报名包括网上报名和现场审核两个部分。2025年医师资格考试网上报名时间自2025年2月8日10时至2025年2月21日24时。考生根据试用期医疗机构所在考点,持有效身份证件按有关规定在国家医学考试中心网站(http://www.nmec.org.cn)如实准确填报个人信息,不得跨考点报名。
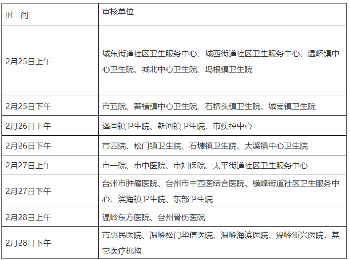
我市现场确认时间为2025年2月25日-2月28日(上午8:30-11:30,下午14:00-17:00),现场确认地点为市卫生健康局医政医管科(温岭市人民政府512办公室),咨询电话:0576-86127227。
2024年在国家实践技能考试基地参加实践技能考试,成绩合格但未通过当年医学综合考试的考生,2025年须完成网上报名并资格审核通过后,可直接参加医学综合考试。
请各卫生院(社区卫生服务中心)通知辖区内各门诊部、诊所、社区卫生服务站、村卫生室。
二、报名条件
(一)考生可登录国家卫生健康委、国家中医药管理局、国家医学考试网、中国中医药考试认证网查询《医师资格考试报名资格规定》。国家卫生健康委网址:http://www.nhc.gov.cn/;国家中医药管理局网址:http://www.natcm.gov.cn/;国家医学考试网网址:http://www.nmec.org.cn/;中国中医药考试认证网网址:http://www.tcmtest.org.cn/。
(二)2025年继续开展乡村全科执业助理医师资格考试,报考乡村全科执业助理医师资格的考生应同时符合下列条件:
1.已在乡镇卫生院或村卫生室工作满一年且考核合格;
2.符合《医师资格考试报名资格规定》报考临床类别或中医类别医师资格的学历要求。
(三)2025年继续对报考临床执业医师(110类别)的院前急救岗位和儿科专业的考生实行加试专业的内容考试。考生可在网上报名时自愿选择是否参加加试考试。报考加试专业的考生应同时符合下列条件:
1.申报考生为目前在院前急救(120急救工作人员)和儿科岗位的工作人员,如已取得助理资格申报执业医师资格考试需执业范围已注册急救医学专业或儿科专业;
2.报名时需提供所在单位医疗机构执业许可证复印件和考生加试申请表,已取得助理资格申报执业医师资格考试还需提交《医师执业证书》复印件。
三、提交材料
报考全国医师资格考试的考生需提交以下材料:
(一)《医师资格考试网上报名成功通知单》。
(二)本人有效身份证明原件及复印件。本人有效身份证件(有效期内)包括第二代居民身份证、临时身份证;港澳台居民居住证或港澳台居民身份证(港澳台考生)、护照(外籍考生)。军队考生使用身份证报名。
(三)毕业证书原件及复印件(大专及以上学历需同时提交2024年2月后出具的学信网“教育部学历证书电子注册备案表”)。全日制硕士及以上学历考生需同时提交学位证书原件及复印件,无学位证书者需提交学校证明(附件6)。非大陆学历考生还须提交教育部留学认证中心出具的《国外学历学位认证书》。
(四)考生试用(或实习)机构出具的满一年的《医师资格考试试用期考核证明》(附件1),港澳台和外籍考生须提交《台湾、香港、澳门居民参加国家医师资格考试实习申请审核表》(附件4)或《外籍人员参加中国医师资格考试实习申请审核表》(附件5)。
(五)执业助理医师申报执业医师考试的,须提交执业助理医师《医师资格证书》、《医师执业证书》原件及复印件,《执业助理医师报考执业医师执业期考核证明》(附件2)(如在执业注册过程中有变更记录,导致注册时间不满足报考年限的,须提供首次执业注册证明)。
(六)工作单位是医疗机构的,须提交《医疗机构执业许可证》副本复印件。
(七)报考传统医学师承或确有专长类别医师资格考试的,须提交《传统医学师承出师证书》或《传统医学医术确有专长证书》。
(八)应届毕业生须填写《应届医学专业毕业生医师资格考试报考承诺书》(附件3)。
(九)部队现役考生须提供军队相关身份证明原件及复印件,同时出具团级以上政治部门同意报考的证明。
(十)考生近期(6个月内)小2寸白底正面免冠半身彩照2张(需露眉露耳,与网上报名上传照片一致);
(十一)现场审核材料时,如审核人员对考生报名资格有疑义的,可要求其提供单位缴纳社保等相关证明材料。
四、现场审核单位及时间安排
五、考试时间
(一)实践技能考试
1.临床类别:2025年6月14日-25日。
2.中医类别:2025年6月14日-22日。
3.口腔类别:2025年6月14日-19日。
4.公共卫生类别:2025年6月14日-15日。
5.乡村全科执业助理医师:2025年6月14日-25日。
实践技能考试合格分数线为60分。在国家实践技能考试基地参加考试且成绩合格者,成绩两年有效。具体考试时间和基地安排以准考证为准。
(二)医学综合考试(一试)
1.临床类别执业医师资格考试:2025年8月23日下午4:30-6:30和24日上午9:00-11:00,下午1:30-3:30、4:30-6:30。
2.临床类别执业助理医师资格考试:2025年8月22日上午9:00-11:00,下午1:30-3:30。
3.中医类别(中医、中西医结合专业)执业医师、口腔类别执业医师、公共卫生类别执业医师资格考试:2025年8月22日上午9:00-11:00,下午1:30-3:30和23日上午9:00-11:00,下午1:30-3:30。
4.中医类别(中医、中西医结合专业)执业助理医师、口腔类别执业助理医师、公共卫生类别执业助理医师和乡村全科执业助理医师资格考试:2025年8月23日上午9:00-11:00,下午1:30-3:30。
5.军事医学(执业医师)加试:2025年8月23日上午11:05-12:05。军事医学(执业助理医师)、院前急救岗位和儿科专业加试:2025年8月23日上午11:05-11:35。
医学综合考试为计算机化考试,军队现役人员加试军事医学,院前急救岗位和儿科专业加试相应内容。执业医师合格分数线为360分,执业助理医师合格分数线为180分。
(三)医学综合考试(二试)
在我省已报考今年医师资格考试,实践技能考试合格成绩在有效期内,未通过8月份第一次医学综合考试且无违纪违规行为的考生;第一次医学综合考试因故缺考及未缴纳考试费的考生可报名参加今年第二次医学综合考试。
1.临床类别、中医类别具有规定学历中医执业医师资格考试:2025年11月8日上午9:00-11:00,下午2:00-4:00和9日上午9:00-11:00,下午2:00-4:00。
2.临床类别、中医类别具有规定学历中医执业助理医师资格考试:2025年11月8日上午9:00-11:00,下午2:00-4:00。
六、考试收费形式及标准
(一)收费形式
采用网上分段缴费方式进行。
1.考生现场确认后经过考点、考区资格审核通过,方可在网上缴纳报名费和实践技能考试费,缴费开放时间段为3月20日至3月28日。
2.实践技能考试成绩公布且成绩合格者,再网上缴纳医学综合考试(一试)费用,缴费开放时间段为7月1日至7月21日。
3.实践技能考试成绩两年有效的考生,须缴纳报名费和医学综合考试费,缴费开放时间段为7月1日至7月21日。
4.医学综合考试(二试)报名及缴费时间另行通知。
考生在规定时间内未缴纳考试费,视为自动放弃报考资格,不再另行开放缴费。
(二)收费标准
1.报名费和实践技能考试费。根据浙价费〔2012〕207号及浙价费〔2016〕70号文件规定,收取报名费10元/人;实践技能考试费临床、公共卫生、中医类别考试费180元/人,口腔类别考试费200元/人。
2.医学综合考试费用。执业医师类别考试费296元/人,执业助理医师类别考试费148元/人。
3.乡村全科执业助理医师考试费用按照执业助理医师资格考试的标准收取。
七、有关要求
(一)各卫生院(社区卫生服务中心)收集辖区内村卫生室、社区卫生服务站、诊所、门诊部考生资料,各医疗单位确定一名工作人员进行初审、审核后由该工作人员在规定时间送至局医政医管科,确认结束后,带回由考生本人签字,再送回局医政医管科;
(二)各医疗单位需按市卫健局时间安排考生至现场审核。
(三)2025年医师资格考试考生资格审核材料要求:
1.材料装订顺序按照“现场审核提交材料”提示的材料要求排序,审核表放在首页;
2.纸质材料和网络信息必须相一致,修改后要重新打印申请表。一旦提交,国家医学考试中心将不再受理个人报名信息修改;
3.涉及到注册年限的,如执业证书更换后不能显示首次注册时间的,要事先准备证明材料;
4.所有表格材料必须按照医师资格考试相关表格中提供的样本提交,不能自行设计表格(详见附件或网上下载,下载地址:http://new.wl.gov.cn/col/col1402192/index.html)。
(四)报考乡村全科执业助理医师资格考试的考生网上报名系统相应栏目中选择“乡村全科执业助理医师”。
(五)网上报名成功后,考生须打印《医师资格考试网上报名成功通知单》,并在规定时间内到所在地报名点进行现场确认及资格审核。未在规定时间内进行现场资格审核、确认报名信息、缴纳考试费用的,报名无效。
(六)现场确认主要是对已经网上报名的考生进行资料审核,考生须对《医师资格考试报名暨授予医师资格申请表》上个人信息认真逐字核对,一经签字确认不得更改。该信息将用于医师执业注册管理,由考生个人原因导致信息填报错误影响考试或医师执业注册的,由考生自行负责。
(七)提供虚假报名材料的考生,一经核实,将按照《医师资格考试违纪违规处理规定》有关规定处理。
(八)考生在网上自行打印准考证。实践技能考试考生准考证打印起止时间为6月6日至6月13日,医学综合考试(一试)考生准考证打印起止时间为8月15日至8月21日,医学综合考试(二试)准考证打印时间另行通知。
附件:
还在为无法快速知晓2025年医师报名情况而焦虑吗?医师报名查询系统震撼上线!即刻进入专属查询通道,打破繁琐等待,让你第一时间知晓报名通知,您只需选择自己所属地区,一键查询所在地最新通知及要求,让你随时随地掌握报名最新动态!


















扫一扫立即下载


