北京房山区考点官方发布2026年医师资格考试报名现场审核时间|要求!请相关考生及时查看,做好报名审核准备!
房山区考生:
根据《国家卫生健康委员会医师资格考试委员会公告》(2026年第1号)和《北京考区关于开展2026年医师资格考试报名资格审核工作的通知》要求,现将房山区考点医师资格考试报名资格现场审核及在报名系统中上传电子版材料用于考区复审(现役军人和部队文职人员考生无需上传电子版材料)有关事项通知如下:
一、网上报名时间
2026年1月29日10时至2月11日24时。
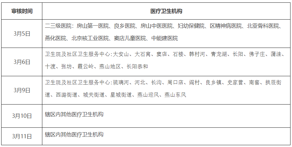
二、现场审核时间地点及具体安排
(一)时间:2026年3月5日至3月11日(不含周末),上午9:00—11:00,下午2:00—4:30。
(二)地点:北京市房山区疾病预防控制中心一楼体检大厅(北京市房山区良乡白杨东路19号 院内西侧)
(三)具体安排:
各单位负责人须携带本单位《2026年北京考区医师资格考试报名汇总表》(附件3)及考生报考材料按时到现场进行审核,避免影响整体审核进度。
三、审核方式及流程
北京考区实行现场审核,考生需提交纸质版材料进行现场审核,同时在报名系统中上传电子版材料用于考区复审。
(一)地方考生
1.电子版材料提交。考生登录国家医学考试中心官网(www.nmec.org.cn)考生服务系统,按照《考生服务系统操作指南》(附件1)步骤,上传相关报名材料电子版。考生须在报名系统中对上传资料的真实性进行承诺。如报名信息有问题,请考生及时联系考点工作人员进行信息修改;如上传资料有问题,请按要求重新准备并上传资料。
2.纸质版材料提交。审核人员将对考生报考信息的正确性及提交资料的真实性进行审查,同时根据《中华人民共和国医师法》、《医师资格考试报名资格规定(2014版)》等相关法律法规所列条件开展资格审核。请考生按照规定时间和要求,携带纸质版材料进行现场审核。考点审核通过后,将进行考区复审。
(二)现役军人和部队文职人员考生
请现役军人和部队文职人员考生完成网上报名后,按照规定时间和要求,携带纸质版材料进行现场审核,无需上传电子版材料。现役军人和部队文职人员考生现场审核所提交材料,如无特殊说明与地方考生一致;现役军人考生还须提交团级以上政治部门同意报考的证明。
四、现场审核所需材料
(一)《医师资格考试网上报名成功通知单》(该表中“工作单位名称”加盖用人单位公章)。
(二)有效身份证明原件及复印件。本人有效身份证件(有效期内)包括第二代居民身份证、临时身份证、军官证、警官证、文职干部证、士兵证、军队学员证;港澳台居民居住证或港澳台居民身份证(港、澳、台考生)、护照(外籍考生)。
(三)考生在网上报名时上传个人jpg格式近6个月内的二寸免冠正面半身彩色白底照片(该照片同时用于《医师资格证书》制证,不得更换),现场确认时需交2张二寸同底版照片,照片背面写好单位和姓名。
(四)毕业证书原件及复印件,非大陆学历考生须提交教育部留学服务中心出具的《国外学历学位认证书》;本科学历为符合报考条件的专升本考生,还须提交专科毕业证书等;中专学历为符合报考条件的考生还须提交学校所在省级教育行政部门出具的中专学历认证报告。
(五)考生试用机构出具的1年以上的《医师资格考试试用期考核证明》。
(六)带教老师《医师执业证书》原件及复印件。
(七)试用机构《医疗机构执业许可证》副本复印件(须加盖单位公章,军队医疗机构除外)。
(八)具有执业助理医师资格且符合报考执业医师条件的考生,还须提交执业助理医师《医师资格证书》《医师执业证书》原件及复印件。
(九)军队现役考生须提交居民身份证和军队相关身份证明原件及复印件,同时出具团级以上政治部门同意报考的证明。
(十)在校研究生或2025年毕业的应届研究生,应提交学生证和在读研究生证明以及《应届医学专业毕业生医师资格考试报考承诺书》。
(十一)参加短线医学加试的考生须提交《医师资格考试短线医学加试考试考生报名资格申请审核表》(具有执业助理医师资格且符合报考执业医师条件的考生,注册执业范围须为院前急救、儿科)。
(十二)考生所在医疗机构在现场审核时须出具2026年北京考区医师资格考试报名汇总表(附件3)。医学工作实践证明存疑的考生,须提供社保缴纳证明、与工作医疗机构签订的劳动合同或工资流水等辅助证明材料。
五、缴费说明
医师资格考试实行两次缴费方式,请考生于规定时间内网上缴费,逾期视为自动放弃报名考试(技能考试通过后还需要二次网上缴费)。
六、其他有关要求
(一)已取得执业助理医师执业证书报考执业医师考试的考生,专科学历毕业的须于2024年8月31日前完成注册,中专学历毕业的须于2021年8月31日前完成注册,方可报考2026年医师资格考试。
(二)报考乡村全科执业助理医师的考生,须同时满足1.已在乡镇卫生院或村卫生室工作满一年且考核合格;2.须符合《医师资格考试报名资格规定(2014版)》中报考临床或中医类别医师资格的学历要求。取得资格证书后,执业地点限定为乡镇卫生院或村卫生室。
(三)《试用期考核合格证明》在国家医学考试网(报名系统内)下载打印,如涉及多个单位,须多个单位同时开具证明,每个单位1份。
(四)毕业证丢失的,可以提供由原学校补办的教育部统一制式 “毕业证明书”,其他证明无效。
咨询电话:89361592
附件:
考生关注:

















扫一扫立即下载


