各市(含定州、辛集市)卫生健康委(局)、中医药管理局,雄安新区管委会公共服务局,委属委管医疗卫生机构:
为贯彻落实《中华人民共和国执业医师法》,规范医师执业活动,加强医师队伍管理,根据《河北省卫生计生委办公室关于做好医师执业注册等考核工作的通知》(冀卫办医〔2018〕84号)有关要求,现将2021年下半年度全省医师执业注册等考核工作有关事项通知如下:
一、考核对象
(一)获得医师资格后二年内未注册者;
(二)中止医师执业活动二年以上或《医师执业注册管理办法》第六条规定不予注册的情形消失,申请重新注册者;
(三)已注册的执业(助理)医师申请变更执业范围(仅限临床类别范围内);
(四)医师定期考核不合格,注销执业注册后,申请重新注册者。
二、报名材料
考生应向各市指定的初审单位提交如下材料:
(一)《医师注册考试申请表》原件(如有执业单位者需加盖单位公章);
(二)考生健康申明卡及安全考试承诺书原件;
(三)本人有效身份证明原件及复印件;
(四)《医师资格证书》原件及复印件;
(五)获得医师资格后二年内未注册者,应提交注册机关指定的医疗卫生机构连续6个月以上的培训合格证明原件及复印件;及拟执业机构劳动合同或聘用证明原件及复印件。
(六)中止医师执业活动二年以上或《医师执业注册管理办法》第六条规定不予注册的情形消失,申请重新注册,应提交注册机关指定的医疗卫生机构连续6个月以上的培训合格证明原件及复印件;注销证明原件及复印件。
(七)申请变更执业范围者应为取得执业证之后进修并提交在省级以上卫生健康行政部门指定的业务培训机构,接受同一类别其他专业的系统培训两年或者专业进修满两年或系统培训和专业进修合计满两年的证明,以及《医师执业证书》原件及复印件;
(八)因医师定期考核不合格被注销执业证书者,应出具二级及以上医疗机构或市级以上预防保健机构连续3个月以上的培训合格证明原件及复印件。
(九)近期正面小二寸免冠蓝底照片一张,需与《医师注册考核申请表》上的照片一致。
三、报名方式
请登录河北省医师协会官网(http://www.hebmda.com)统一进行网上报名,并按照指引填报相关信息。
四、考核内容
(一)考核分值。总分120分,其中,医学人文法律法规、院内感染20分,各专业基础知识100分。
(二)题型:客观题、采取笔试答题卡填涂式。
(三)考试时间:90分钟。
五、报名及考核时间、地点
(一)时间。
1.报名:2021年8月27日-9月5日。
2.现场资格审查:2021年9月6日-9月10日携带相关资料原件到属地管理机构(详见附件)进行现场资格审核。
3.准考证打印:请于2021年10月15日-19日登录河北省医师协会官网(http://www.hebmda.com)个人账户端进行打印。
4.考试时间:拟定于2021年10月20日至21日,具体时间以准考证为准。
(二)地点。具体地点以准考证为准。
六、成绩发布及合格证领取
(一)11月22日,考试成绩将在河北省医师协会官网进行公布,考生输入本人准考证号和身份证号进行成绩查询。
(二)11月29日至12月3日,携带《准考证》和身份证前往属地管理机构领取考试合格证书。另,疫情防控期间,各地可根据考生需求,将准考证、考试合格证书通过快递邮寄方式送达。
七、违规处理
有下列行为之一的,取消考试成绩且两年内不得参加考试:
(一)以虚假信息报名的;
(二)由他人代替参加考试的;
(三)考试过程中违反考场纪律情节严重的。
八、其他事项
(一)考生考试前,一律检测体温,出示河北健康码和行程码,并核验身份信息。河北健康码为绿码且体温检测正常者方可参加考试。
(二)各地接到通知后,及时传达至辖区内各医疗卫生机构,并在本单位网站进行公布。各地负责材料初审的管理部门要认真履职尽责,严把材料审核关。
联 系 人:省医师协会 李老师
联系电话:0311—85989610
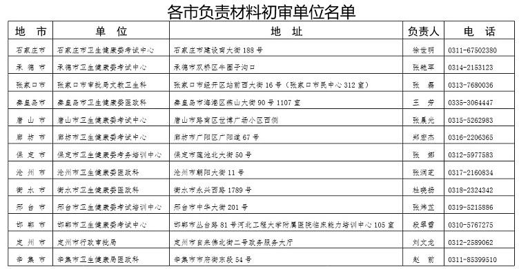
附件:各市负责材料初审单位名单
河北省卫生健康委办公室
2021年8月26日
以上分享的内容,由医学教育网小编搜集整理,如果您觉得对您有所帮助,可以分享给朋友。想了解更多医学考试信息、复习资料、备考干货请关注医学教育网。

- · 河北省2025年上半年医师执业注册考核工作开展通知
- · 陕西佳县报名点2025年医师资格考试现场资格审核的公告已公布
- · 现场领取!山东日照考点2024年度医师资格证书3月10日开始发放
- · 陕西定边县报名点2025年医师资格考试现场资格审核时间/地点公布!
- · 陕西清涧县2025年医师资格考试现场资格审核3月10日开始!
- · 陕西延川县2025年医师资格现场确认时间地点已公布!
- · 2025年山西晋城考点医师资格考试报名现场审核时间/审核材料
- · 陕西省安康市关于2025年度医师资格考试报名工作的公告
- · 陕西省米脂县考点2025年医师资格考试现场资格审核公告
- · 广西防城港考点2025年全国医师资格考试考生须知















扫一扫立即下载


