河北省卫生健康委办公室关于做好2020年度下半年医师执业注册考核报名工作的通知发布,全文如下:
冀卫办医函〔2020〕56号
各市(含定州、辛集市)卫生健康委(局)、中医药管理局,雄安新区管委会公共服务局,省直各医疗卫生机构:
为贯彻落实《中华人民共和国执业医师法》,规范医师执业活动,加强医师队伍管理,根据《河北省卫生计生委办公室关于做好医师执业注册等考核工作的通知》(冀卫办医〔2018〕84号)有关要求,现将2020年下半年度全省医师执业注册等考核工作有关事项通知如下:
一、考核对象
(一)获得医师资格后二年内未注册者;
(二)中止医师执业活动二年以上或《医师执业注册管理办法》第六条规定不予注册的情形消失,申请重新注册者;
(三)已注册的执业(助理)医师申请变更执业范围(仅限临床类别范围内);
(四)医师定期考核不合格,注销执业注册后,申请重新注册者。
二、报名材料
考生应向各市指定的初审单位提交如下材料:
(一)《医师注册考试申请表》原件(如有执业单位者需加盖单位公章);
(二)考生健康申明卡及安全考试承诺书;
(三)本人有效身份证明原件及复印件;
(四)《医师资格证书》原件及复印件;
(五)获得医师资格后二年内未注册以及申请重新注册者,应提交注册机关指定的医疗卫生机构连续6个月以上的培训合格证明;
(六)申请变更执业范围者应提交在省级以上卫生健康行政部门指定的业务培训机构,接受同一类别其他专业的系统培训两年或者专业进修满两年或系统培训和专业进修合计满两年的证明,以及《医师执业证书》原件及复印件;
(七)因医师定期考核不合格被注销执业证书者,应出具二级及以上医疗机构或市级以上预防保健机构连续3个月以上的培训合格证明;
(八)近期正面小二寸免冠蓝底照片一张,需与《医师注册考核申请表》上的照片一致。
三、报名方式
请登录河北省医师协会官网(http://www.hebmda.com)进行网上报名,并按照指引填报相关信息。
四、考核内容
(一)考核分值。总分120分,其中,医学人文法律法规20分,各专业基础知识100分。
(二)题型。客观题、采取笔试答题卡填涂式。
(三)考试时间。90分钟。
五、报名及考核时间、地点
(一)时间。
1.报名:2020年9月7—9月17日。
2.现场资格审查:2020年9月18日—9月25日携带相关资料原件到属地管理机构(详见附件)进行现场资格审核。
3.准考证打印:请于2020年10月23日—29日登录河北省医师协会官网(http://www.hebmda.com)个人账户端进行打印。
4.考试时间:拟定于2020年10月30日—31日,具体时间以准考证为准。
(二)地点。
具体地点以准考证为准。
六、成绩发布及合格证领取
(一)11月16日,考试成绩将在河北省医师协会官网进行公布,考生输入本人准考证号和身份证号进行成绩查询。
(二)11月21日至11月25日,可携带《准考证》和身份证前往属地管理机构领取考试合格证书。另,疫情防控期间,各地可根据考生需求,将准考证、考试合格证书通过快递邮寄方式送达。
七、违规处理
有下列行为之一的,取消考试成绩且两年内不得参加考试:
(一)以虚假信息报名的;
(二)由他人代替参加考试的;
(三)考试过程中违反考场纪律情节严重的。
八、考试要求及注意事项
(一)请严格按照规定时间和地点现场审核和参加考试。
(二)考生考试前,一律出示“河北健康码”,检测体温,核验身份(身份证)。
(三)“河北健康码”为绿码且体温检测正常者方可进入考场;非绿码考生须提供7日内新冠病毒核酸检测阴性证明。
各地接到通知后,要及时传达至辖区内各医疗卫生机构,并在本单位网站进行公布。各地负责材料初审的管理部门要认真履职尽责,严把材料审核关。
联系人:省医师协会 刘老师
联系电话:0311-85989610
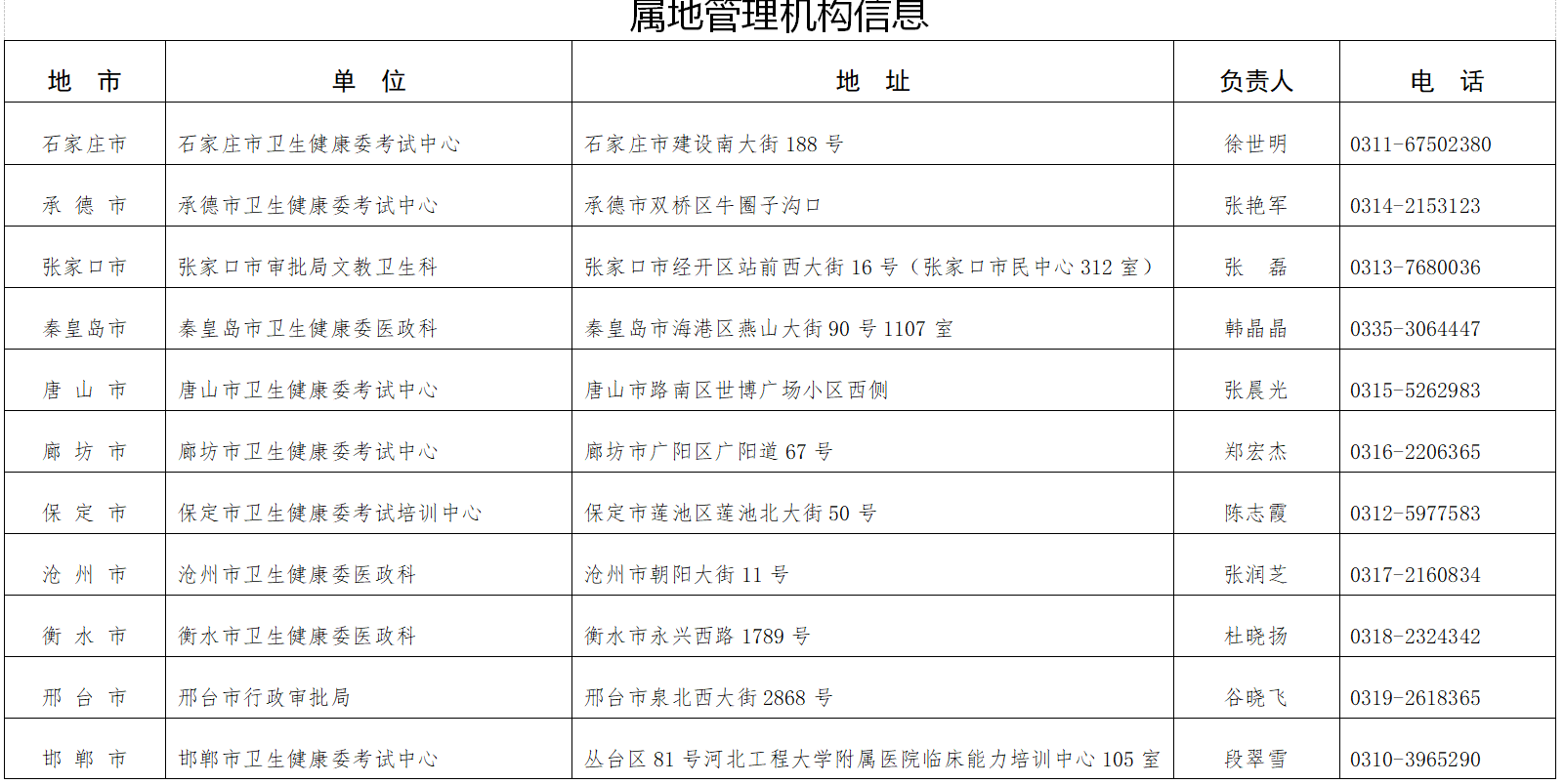
附件:属地管理机构信息(详见附件)
河北省卫生健康委办公室
以上关于“河北省关于2020年度下半年医师执业注册考核报名时间及要求的通知”的文章由医学教育网编辑整理搜集,希望可以帮助到大家,更多的文章随时关注医学教育网!

- · 河北省2025年上半年医师执业注册考核工作开展通知
- · 考生注意!河北邯郸2025年医师资格考试报名审核要求已出!
- · 河北张家口2025年医师资格考试报名审核安排要求已出,速看!
- · 山西省晋中市2025年国家医师资格考试报名审核通知
- · 考生速看!河北廊坊2025年医师资格考试报名审核要求已出!
- · 河北沧州2025年医师资格考试报名审核要求已出,截止日期特殊!
- · 要求采集指纹!河北石家庄2025年医师资格考试报名审核要求已出!
- · 速看!河北衡水2025年医师资格考试报名现场审核时间已定
- · 国家医学考试网发布2025年版医师资格考试百问百答
- · 【考生关注】2025年医师资格考试报名社保证明要求地区汇总















扫一扫立即下载


