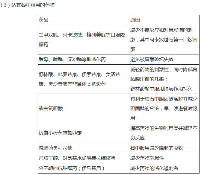
药品适宜服用时间是《药学综合知识与技能》常考知识点,相信很多朋友对此非常关注,因此小编为大家整理出如下相关内容:





以上是小编为大家整理的药品适宜服用时间汇总,希望以上内容对大家有帮助!更多执业药师考试相关知识请关注医学教育网!

学员讨论(0)
相关资讯
药品适宜服用时间是《药学综合知识与技能》常考知识点,相信很多朋友对此非常关注,因此小编为大家整理出如下相关内容:





以上是小编为大家整理的药品适宜服用时间汇总,希望以上内容对大家有帮助!更多执业药师考试相关知识请关注医学教育网!


张钰琪老师 2024-02-27 19:25--21:00
回看
张钰琪老师 2024-01-30 19:25--21:00
回看