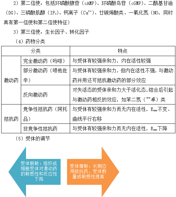
药物作用与受体是执业药师《药学专业知识一》考试常考知识点,为了帮助广大执业药师考生备考,小编为大家整理出如下相关内容:



以上是小编为大家整理的药物作用与受体的相关知识,希望以上内容对广大执业药师考生有帮助!更多执业药师考试相关资讯请关注医学教育网!

学员讨论(0)
相关资讯
- · 兴奋剂分类的代表药物
- · 兴奋剂分类及考题
- · 新型给药系统未来的发展趋势?
- · 兴奋剂的代表药物及作用介绍
- · 受体的性质及练习题
- · 良性前列腺增生症&历年考题举例
- · 抗抑郁药分类及作用机制是什么
- · 药品的不良反应
- · 受体的性质是什么
- · 蜕皮激素的生物活性与什么有关?














扫一扫立即下载


