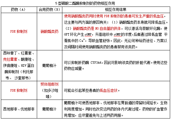
有关执业药师药学专业知识二重点,以下是小编整理的“一张表格带你了解执业药师西药二5型磷酸二酯酶抑制剂的药物相互作用!”,希望对您有帮助!

以上即为“一张表格带你了解执业药师西药二5型磷酸二酯酶抑制剂的药物相互作用!”的全部内容,更多请关注医学教育网!

学员讨论(0)
有关执业药师药学专业知识二重点,以下是小编整理的“一张表格带你了解执业药师西药二5型磷酸二酯酶抑制剂的药物相互作用!”,希望对您有帮助!

以上即为“一张表格带你了解执业药师西药二5型磷酸二酯酶抑制剂的药物相互作用!”的全部内容,更多请关注医学教育网!


张钰琪老师 2024-02-27 19:25--21:00
回看
张钰琪老师 2024-01-30 19:25--21:00
回看