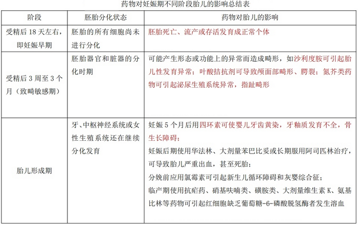
有关执业药师考试重点,以下是小编整理的“执业药师重点:特殊人群用药——药物对妊娠期不同阶段胎儿的影响(表格)”,具体内容如下,请查看!

以上即为“执业药师重点:特殊人群用药——药物对妊娠期不同阶段胎儿的影响(表格)”的全部内容,更多请关注医学教育网!希望对您有帮助!
相关推荐:
2018执业药师通过率7年最低!原因是什么?对你们有什么弊益?

学员讨论(0)
有关执业药师考试重点,以下是小编整理的“执业药师重点:特殊人群用药——药物对妊娠期不同阶段胎儿的影响(表格)”,具体内容如下,请查看!

以上即为“执业药师重点:特殊人群用药——药物对妊娠期不同阶段胎儿的影响(表格)”的全部内容,更多请关注医学教育网!希望对您有帮助!
相关推荐:
2018执业药师通过率7年最低!原因是什么?对你们有什么弊益?


张钰琪老师 2024-02-27 19:25--21:00
回看
张钰琪老师 2024-01-30 19:25--21:00
回看