时间飞逝,尽早备考,机会总是留给有准备的人。2019年执业药师考试时间已经公布,于2019年10月26、27日进行考试,备考已经开始,大家要抓住这段备考的黄金时间,不要白白浪费哦!
医学教育网特为大家整理了2019执业药师《药学专业知识一》第一章常考知识点:对比分析,希望可以给大家的备考有一定的帮助!祝大家学习愉快!
|
本章内容
|
1、药物的分类

2、药物结构中常见的化学骨架及名称

3、常见的药物命名

4、剂型的分类

5、药用辅料的分类

6、药物的化学降解途径

7、外界因素对药物制剂稳定性的影响

8、处方因素对药物制剂稳定性的影响

9、药物物理配伍变化的类型

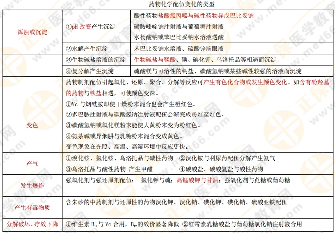
10、药物化学配伍变化的类型

11、药品包装材料的种类

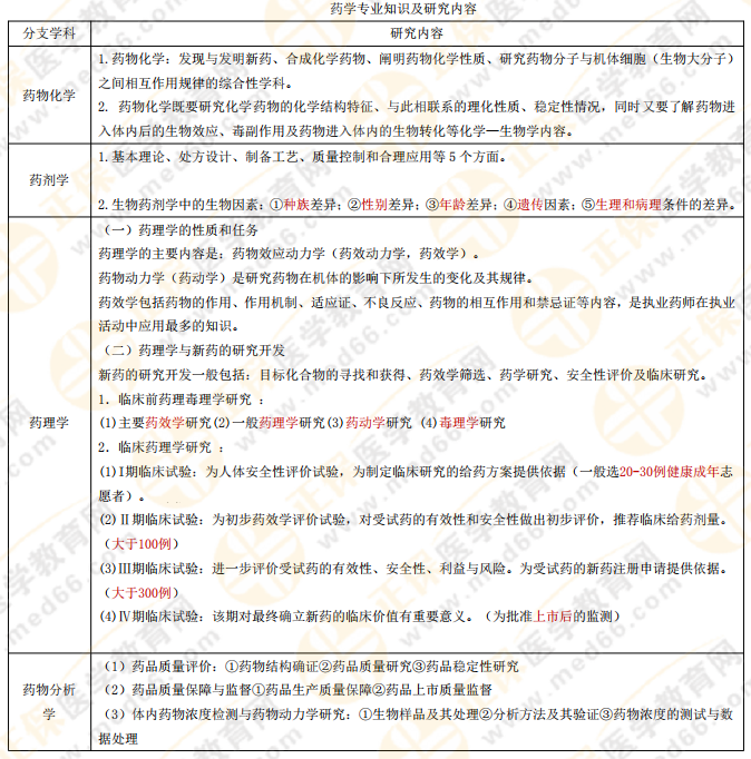
12、药学专业知识及研究内容

有关2019执业药师《药学专业知识一》第二章级往后的常考知识点:对比分析,小编将陆续进行内容更新,请期待!(该文章建议收藏)
相关推荐:
2018执业药师通过率7年最低!原因是什么?对你们有什么弊益?
2019执业药师高频考点大汇总【原创】(持续更新……)(编辑推荐)
执业药师取证之路道阻且长,敢问路在何方?钱老师为您引路前行!(编辑推荐)
【医学教育网原创,转载请注明出处,违者必究】
纠错 责任编辑:大旭旭

学员讨论(0)














扫一扫立即下载


