《药学专业知识一》中的中药化学部分,是考生们口中最难的部分,不知难倒了多好好汉,今天是10月18日,距离2019年执业药师考试仅剩最后的8天!很多考生越到考前越是心里没底,据此,医学教育网总结了以下相关内容,花15分钟时间,将《药学专业知识一》中的药剂学部分回顾一下吧!
《药学专业知识一》的药物化学部分是在书中的第一章第三节和第二章!
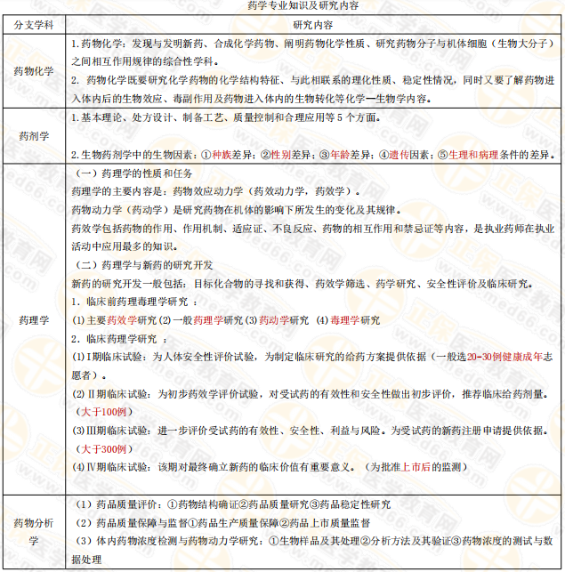
第一章第三节:药学专业知识



第二章: 药物的结构与药物作用



相关推荐:
【七科全总结】必须收藏!执业药师考试的出题规律|重难点汇总!
【医学教育网原创,转载请注明出处,违者必究】

学员讨论(0)














扫一扫立即下载


