【正保医学题库】全新升级!学习做题新体验!
书 店 直 播
APP下载

扫一扫,立即下载

医学教育网APP下载
微 信
医学教育网执业药师微信公号

官方微信med66_yaoshi

搜索|
您的位置:医学教育网 > 执业药师考试 > 考试大纲

2023年执业药师《中药学综合知识与技能》教材变动情况公布!

2022-12-09 19:46 医学教育网
|
资料下载 打卡学习 2024年课程

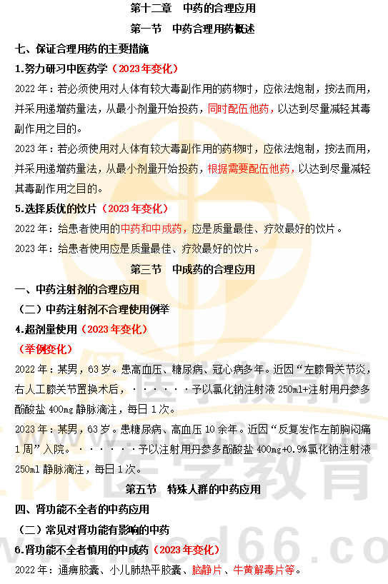
2023年执业药师《中药学综合知识与技能》教材变动情况来了!相较于2022年,《中药学综合知识与技能》教材都有哪些变动呢?医学教育网老师特为执业药师考生详细整理了变动情况,帮助大家进行梳理~快来看看吧!

1

2

3

4

5

点击下载:2023年执业药师《中药学综合知识与技能》教材变动情况汇总(完整版)

2023年执业药师《中药学综合知识与技能》教材变动情况汇总(完整版)↓↓↓

2023年执业药师《中药学综合知识与技能》教材变动情况汇总(完整版)

目前2023年执业药师教材变动已出,考生们快快开始复习吧!在备考道路上,跟着老师一起学习是提升复习效率的关键!你准备好跟着医学教育网老师一起学了吗?点击查看执业药师网络课程>

【医学教育网原创,转载请注明出处,违者必究】

相关推荐:

2023年执业药师各科目教材变动情况汇总!

【成绩订阅】2022年执业药师考试成绩早知道!免费订阅提醒!

题库小程序

距2024年执业药师考试还有

编辑推荐
    • 免费试听
    • 免费直播
    汤以恒 执业药师 《药二》基础学习班免费试听 免费试听
    《中药一》模考大赛测试解析

    主讲:邵辉 8.8 18:30-20:00

    预告
    《西药一》模考大赛测试解析

    主讲:舒国畅 8.8 20:10-21:40

    预告
    免费资料
    执业药师 备考资料包
    学习计划
    备考干货
    思维导图
    习题演练
    立即领取 立即领取
    回到顶部
    折叠
    您有一次专属抽奖机会
    可优惠~
    领取
    优惠
    注:具体优惠金额根据商品价格进行计算
    恭喜您获得张优惠券!
    去选课
    已存入账户 可在【我的优惠券】中查看