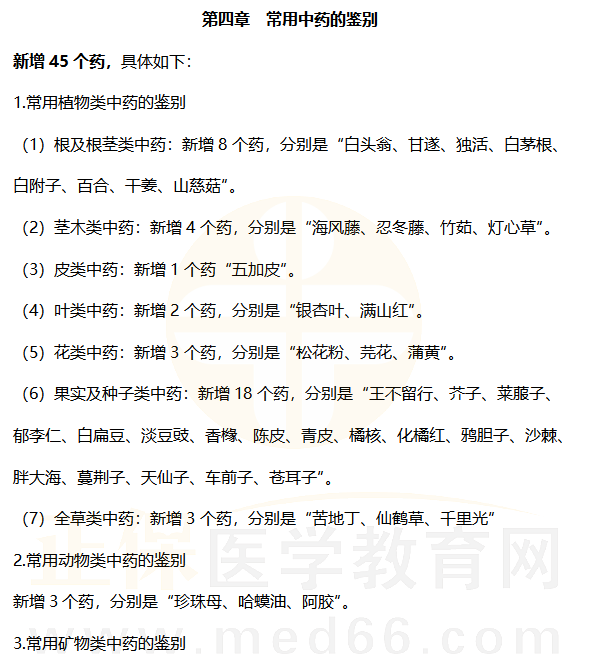
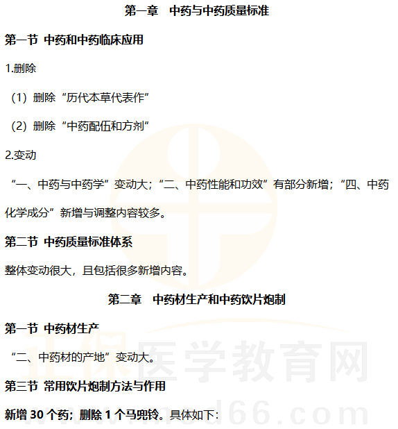
中药一教材,新增32页。整体看,炮制和鉴定变动大,新增药物多;中药化学的内容变动相对不大;中药制剂部分布局变动较大,新增了一些制剂。
(涉及很多内容的增删改,以下为部分举例)
想看完整版,扫码拼团1元购买
(活动截至4月30日0点,先到先得)
附录 常用中药彩图
新增56个彩图;变动60个彩图(含一药多图的变动)。
——————————具体变动内容敬请关注网校后续通知和课程更新。
今年的执业药师教材由第八版改为第九版,内容变动巨大,以上列举只是冰山一角,我们备考要与时俱进,按最新的内容学习哇。
不过也不要太过担心,网校数十年的教辅经验,对重难点的把控是杠杠滴,无论教材怎么变,重难点不变,网校助力大家取证的初心不变。所以,跟着网校老师学,大纲教材变动也不慌!(限时特惠:2025好课至高立减700元!)
【医学教育网原创·转载必究】

学员讨论(0)
相关资讯
- · 9.9元抢2026执业药师《甄题特训班》!纸质试卷+电子题库+社群服务全送!
- · 【湖南长沙】2025年度执业药师、二级造价工程师及注册城乡规划师职业资格考试证书发放通知
- · 【湖南】2025年度执业药师、注册城乡规划师资格考试证书预发放公告
- · 【湖北】2025年度执业药师、设备监理师资格证书领取通知
- · 【河南】关于预约邮寄2025年度执业药师资格证书的通知
- · 【辽宁】关于发放2025年度执业药师职业资格考试合格证书(省直考区)的通知
- · 医疗机构制剂室管理的基本要求?
- · 治疗更年期综合征的中成药有哪些?
- · 药物过敏反应的常见症状有哪些?
- · 【西藏】关于2025年度执业药师职业资格考试证书领取的通知



















扫一扫立即下载


