招生方案
APP下载

扫一扫,立即下载

医学教育网APP下载
手机网
手机网栏目

手机网二维码

微 信
医学教育网微信公号

官方微信

搜索|
您的位置:医学教育网 > 卫生网校 > 专科医师培训 > 正文

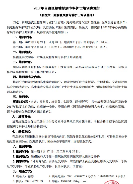
2017年糖尿病专科护士培训基地--新疆医科大学第一附属医院招生通知

2017-01-12 14:04 医学教育网
|

新疆哪里有糖尿病专科护士培训基地?2017年糖尿病专科护士培训基地--新疆医科大学第一附属医院已经开始招生了您知道吗?医学教育网编辑经过多方搜寻,现将2017年糖尿病专科护士培训基地--新疆医科大学第一附属医院招生通知给大家。

2017年糖尿病专科护士培训

点击下载:2017年糖尿病专科护士培训基地--新疆医科大学第一附属医院招生通知.doc

报考指南
特别推荐
医学教育网医学书店
  • 老师编写
  • 凝聚要点
  • 针对性强
  • 覆盖面广
  • 解答详细
  • 质量可靠
  • 一书在手
  • 梦想成真
题库软件

题库软件:热卖中

题库设计紧扣考试大纲、考试教材、考试科目。符合考试题型与考试科目,考试资料丰富,免费试用。

  • 1、凡本网注明“来源:医学教育网”的所有作品,版权均属医学教育网所有,未经本网授权不得转载、链接、转贴或以其他方式使用;已经本网授权的,应在授权范围内使用,且必须注明“来源:医学教育网”。违反上述声明者,本网将追究其法律责任。

    2、本网部分资料为网上搜集转载,均尽力标明作者和出处。对于本网刊载作品涉及版权等问题的,请作者与本网站联系,本网站核实确认后会尽快予以处理。
    本网转载之作品,并不意味着认同该作品的观点或真实性。如其他媒体、网站或个人转载使用,请与著作权人联系,并自负法律责任。

    3、本网站欢迎积极投稿

    4、联系方式:

    编辑信箱:mededit@cdeledu.com

    电话:010-82311666

回到顶部
折叠