护士执业资格考试《答疑周刊》2017年第19期:
问题索引:
1.【问题】患儿男,1岁,诊断为室间隔缺损8个月。3天前出现发热,咳嗽,近1天来,咳嗽、呼吸急促。三凹症明显。尿少,急诊入院。查体:T38℃、P160次/分,R35次/分,肝肋下5cm。诊断室间隔缺损合并心力衰竭,服用强心苷时,出现循环系统中毒反应的是A、室性早搏B、视力模糊C、恶心、呕吐D、腹胀明显E、复视、黄绿视?选择A的原因是什么?
2.【问题】氨中毒引起肝性脑病的主要机制是什么?
3.【问题】医院的种类划分中,不属于按所有制划分的一项为什么选择军队医院?
4.【问题】假如这个患者处于妊娠期又患有急性阑尾炎该如何处理?
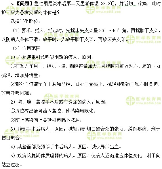
5.【问题】急性阑尾炎术后第二天患者体温38.2℃,并诉切口疼痛,此时护士应为患者安置的体位是?
具体解答:
1.【问题】患儿男,1岁,诊断为室间隔缺损8个月。3天前出现发热,咳嗽,近1天来,咳嗽、呼吸急促。三凹症明显。尿少,急诊入院。查体:T38℃、P160次/分,R35次/分,肝肋下5cm。诊断室间隔缺损合并心力衰竭,服用强心苷时,出现循环系统中毒反应的是A、室性早搏B、视力模糊C、恶心、呕吐D、腹胀明显E、复视、黄绿视?选择A的原因是什么?
心血管系统表现:是较严重的毒性反应,常出现各种心律失常,室早二联律最为常见。题干问的是循环系统的表现。其它选项都是其它系统不属于循环系统。
2.【问题】氨中毒引起肝性脑病的主要机制是什么?
氨中毒学说氨代谢紊乱致血氨升高是肝性脑病,特别是门体分流性脑病的重要发病机制。
肝性脑病血氨增高与氨对中枢神经系统的毒性作用:肝性脑病病人血氨增加的原因是血氨生成过多和代谢清除过少。肝功能衰竭时,肝脏利用氨合成尿素的能力减退,而门体分流存在时,肠道的氨未经肝脏解毒而直接进入体循环,使血氨增高。氨对中枢神经系统毒性作用主要是干扰脑细胞的三羧酸循环。
3.【问题】医院的种类划分中,不属于按所有制划分的一项为什么选择军队医院?
一、按分级管理划分根据原卫生部提出的《医院分级管理标准》,医院按功能与任务的不同,以及技术质量水平和管理水平、设施条件的不同,可划分为一、二、三级。每级又分为甲、乙、丙等,三级医院增设特等,共分为三级十等。
(1)一级医院:是指直接向一定人口的社区提供医疗卫生服务的基层医院。如农村乡、镇卫生院,城市街道卫生院等。
(2)二级医院:是指向多个社区提供医疗卫生服务并承担一定教学、科研任务的地区性医院。如一般市、县医院,省、直辖市的区级医院和一定规模的厂矿、企事业单位的职工医院。
(3)三级医院:是指向几个地区甚至全国范围提供医疗卫生服务的医院,指导一、二级医院业务工作与相互合作。如国家、省、市直属的市级大医院、医学院的附属医院。
二、按收治范围划分
(1)综合性医院:在各类医院中占较大比例,是指设一定数量的病床、各类临床专科(如内科、外科、儿科、妇产科、眼科、耳鼻喉科、皮肤科等)、医技部门(如药剂、检验、影像等)以及相应人员与设备的医院。
(2)专科医院:为诊治各类专科疾病设置的医院,如妇产医院、儿童医院、口腔医院、传染病医院等。
三、按特定任务划分指有特定任务和服务对象的医院,如军队医院、企业医院等。
四、按所有制划分可分为全民、集体、个体所有制医院,中外合资医院,股份制医院等。
五、按经营目的划分分为非营利性医院和营利性医院。
4.【问题】假如这个患者处于妊娠期又患有急性阑尾炎该如何处理?
妊娠期急性阑尾炎临床特点是腹痛和压痛部位随子宫增大而上移,压痛、肌紧张和反跳痛不明显;炎症不易局限,易诱发流产或早产。治疗以早期阑尾切除为主,围手术期应加用黄体酮。临产期的急性阑尾炎并发阑尾穿孔或全身感染症状严重者,可考虑经腹剖宫产术,同时行阑尾切除术。
















扫一扫立即下载


