招生方案
APP下载

扫一扫,立即下载

医学教育网APP下载
手机网
医学教育网手机网

手机网二维码

微 信
医学教育网微信公号

官方微信

搜索|
您的位置:医学教育网 > 医学百科类 > 疾病 > 白血病 > 正文

白血病化疗时中药调理的方法有哪些?

2017-02-27 15:34 医学教育网
|

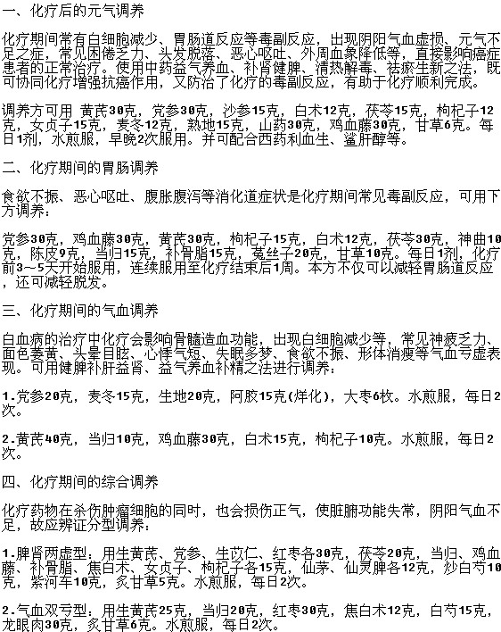
白血病化疗时中药调理的方法有哪些?治疗白血病的常见方法就是进行化疗,那么白血病化疗时中药调理的方法有哪些呢?医学教育网小编搜集整理了有关“白血病化疗时中药调理的方法有哪些”的内容,供大家了解参考。

白血病

白血病化疗时中药调养如何做

上述“白血病化疗时中药调理的方法有哪些”的内容是医学教育网小编搜集整理的,小编提醒白血病患者的家属们一定要给患者足够的治疗信心,还要保持好心情!希望上述内容能给大家带来帮助,祝大家身体健康!

医师资格考试公众号

编辑推荐
考试辅导
回到顶部
折叠