招生方案
APP下载

扫一扫,立即下载

医学教育网APP下载
手机网
医学教育网手机网

手机网二维码

微 信
医学教育网微信公号

官方微信

搜索|
您的位置:医学教育网 > 医学百科类 > 疾病 > 动脉硬化 > 正文

从饮食结构上预防动脉硬化要注意这九点

2017-06-12 15:03 医学教育网
|

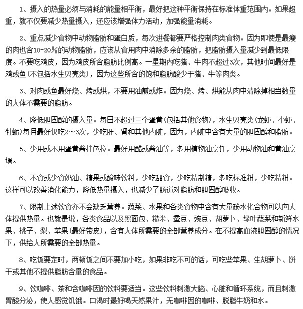
动脉硬化的发病越来越常见,如何预防动脉硬化?少不了在饮食结构上的调整和注意。医学/教育/网小编搜集整理了从饮食机构上预防动脉硬化的九点注意事项,分享给大家。

从饮食结构上预防动脉硬化要注意这九点 

从饮食结构上预防动脉硬化要注意这九点

注意以上九点在饮食结构上的调整,相信可以有效预防动脉硬化。医学/教育/网小编建议大家平时注意合理膳食,饮食适量适度,加强日常锻炼,良好的生活习惯和强健的体魄可以帮你远离疾病的困扰。

医师资格考试公众号

编辑推荐
考试辅导
回到顶部
折叠