招生方案
APP下载

扫一扫,立即下载

医学教育网APP下载
手机网
医学教育网手机网

手机网二维码

微 信
医学教育网微信公号

官方微信

搜索|
您的位置:医学教育网 > 医学百科类 > 疾病 > 肥胖 > 正文

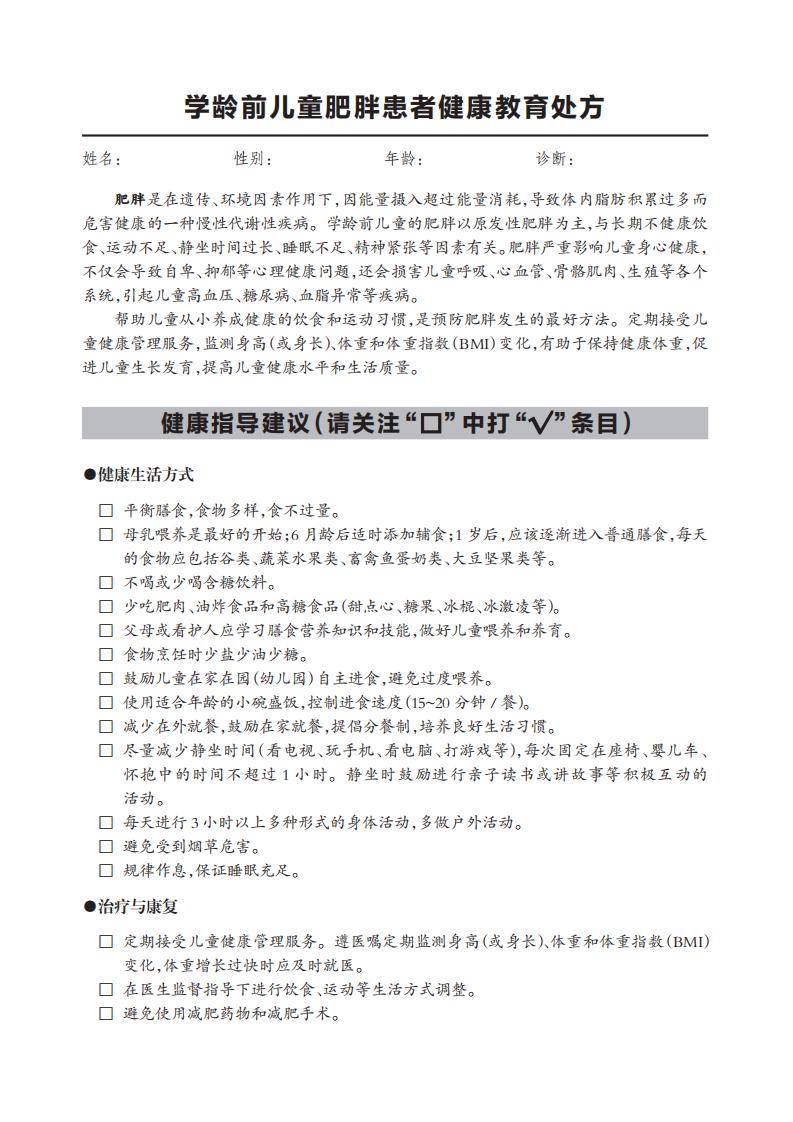
学龄前儿童肥胖患者健康教育处方

2020-12-30 16:59 医学教育网
|

肥胖是在遗传、环境因素作用下,因能量摄入超过能量消耗,导致体内脂肪积累过多而 危害健康的一种慢性代谢性疾病。学龄前儿童的肥胖以原发性肥胖为主,与长期不健康饮 食、运动不足、静坐时间过长、睡眠不足、精神紧张等因素有关。

肥胖严重影响儿童身心健康, 不仅会导致自卑、抑郁等心理健康问题,还会损害儿童呼吸、心血管、骨骼肌肉、生殖等各个 系统,引起儿童高血压、糖尿病、血脂异常等疾病。 帮助儿童从小养成健康的饮食和运动习惯,是预防肥胖发生的最好方法。定期接受儿 童健康管理服务,监测身高(或身长)、体重和体重指数(BMI)变化,有助于保持健康体重,促 进儿童生长发育,提高儿童健康水平和生活质量。

38.学龄前儿童肥胖患者健康教育处方_00

38.学龄前儿童肥胖患者健康教育处方_01

以上关于学龄前儿童肥胖疾病的知识点及处方单,由医学教育网编辑为您整理,希望可以帮助到大家!更多疾病防治方法及相关科普知识,敬请关注医学教育网。

医师资格考试公众号

编辑推荐
考试辅导
回到顶部
折叠