招生方案
APP下载

扫一扫,立即下载

医学教育网APP下载
手机网
医学教育网手机网

手机网二维码

微 信
医学教育网微信公号

官方微信

搜索|
您的位置:医学教育网 > 医学百科类 > 疾病 > 感冒 > 正文

感冒爆发什么并发症

2017-04-06 09:15 医学教育网
|

感冒会经常出现振振寒意,鼻子也不太舒服,影响一天的工作生活状态,如果不去治疗会引发更严重的病症。为此,医学教育网特意为您整理了“感冒爆发什么并发症”,帮助您了解感冒并发症,并祝愿您早日康复。

感冒

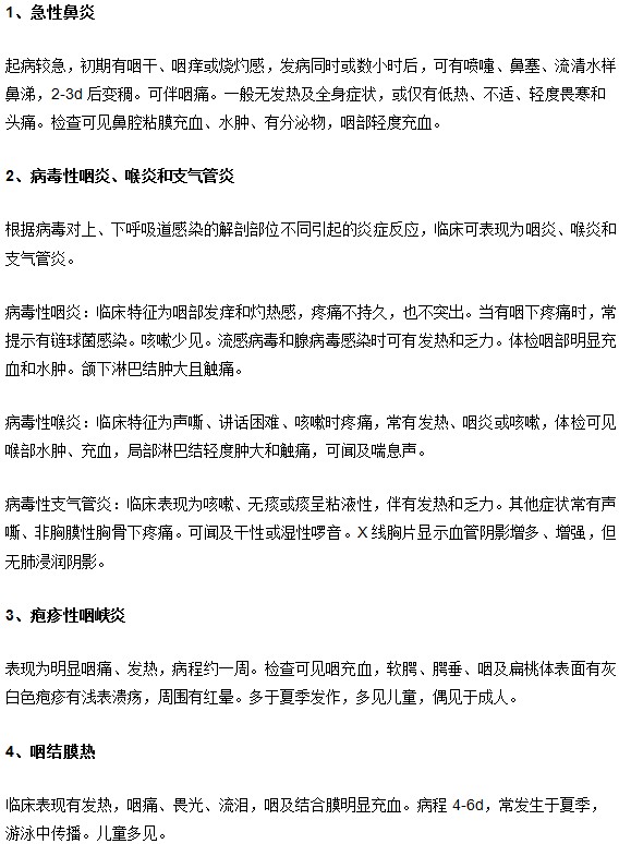
感冒爆发什么并发症

感冒爆发什么并发症

以上内容是医学教育网整理的关于感冒并发症的相关内容,相信您更了解了吧,小编提醒您务必要时刻注意身体情况,如果身体信号亮出了红灯,一定要听从医生的建议与指导,及时与医生沟通。真心的希望我们的分享能够为您提供帮助。在此祝您身体健康。

医师资格考试公众号

相关资讯
编辑推荐
考试辅导
回到顶部
折叠