招生方案
APP下载

扫一扫,立即下载

医学教育网APP下载
手机网
医学教育网手机网

手机网二维码

微 信
医学教育网微信公号

官方微信

搜索|
您的位置:医学教育网 > 医学百科类 > 疾病 > 禽流感 > 正文

教你认识禽流感在中医上的辨证论治

2017-03-10 11:28 医学教育网
|

相信很多人会对禽流感比较感兴趣,为此,医学教育网编辑特地为您准备了这篇关于教你认识禽流感在中医上的辨证论治的文章,希望对您有帮助。

禽流感

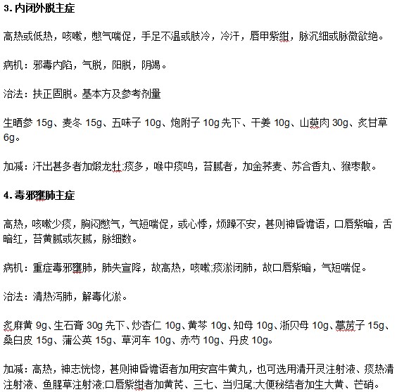
教你认识禽流感在中医上的辨证论治

教你认识禽流感在中医上的辨证论治

通过以上文章内容,相信大家对于禽流感在中医上的辨证论治已经有所了解。一旦患有禽流感之后一定要选择适合自己的治疗方法进行治疗。很多人因为对禽流感疾病不够重视,所以在患有禽流感之后不去正规医院进行咨询而是直接去药店随意买药。医学教育网在这里友情提示大家要咨询一下正规医生如何用药,避免因为用药不当耽误治疗时机。

医师资格考试公众号

编辑推荐
考试辅导
回到顶部
折叠