招生方案
APP下载

扫一扫,立即下载

医学教育网APP下载
手机网
医学教育网手机网

手机网二维码

微 信
医学教育网微信公号

官方微信

搜索|
您的位置:医学教育网 > 医学百科类 > 疾病 > 乳腺癌 > 正文

容易染上乳腺癌的女性朋友有哪些?

2017-04-14 13:47 医学教育网
|

容易染上乳腺癌的女性朋友有哪些?相信很多人都想了解相关内容,为此,医学教育网小编搜集整理了有关容易染上乳腺癌的女性朋友有哪些的内容,供大家了解参考。

乳腺癌

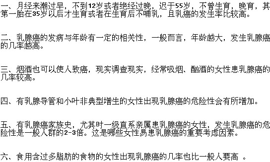
容易染上乳腺癌的女性朋友有哪些?

上述“容易染上乳腺癌的女性朋友有哪些”的内容由医学教育网小编搜集整理,小编提醒女性朋友一定要戒烟戒酒,因为吸烟、酗酒可以增加患上乳腺癌这种疾病的机率,除此之外,女性朋友在日常生活中最好少吃高脂肪的食物。希望上述内容能给大家带来帮助。

医师资格考试公众号

编辑推荐
考试辅导
回到顶部
折叠