招生方案
APP下载

扫一扫,立即下载

医学教育网APP下载
手机网
医学教育网手机网

手机网二维码

微 信
医学教育网微信公号

官方微信

搜索|
您的位置:医学教育网 > 医学百科类 > 疾病 > 胃病 > 正文

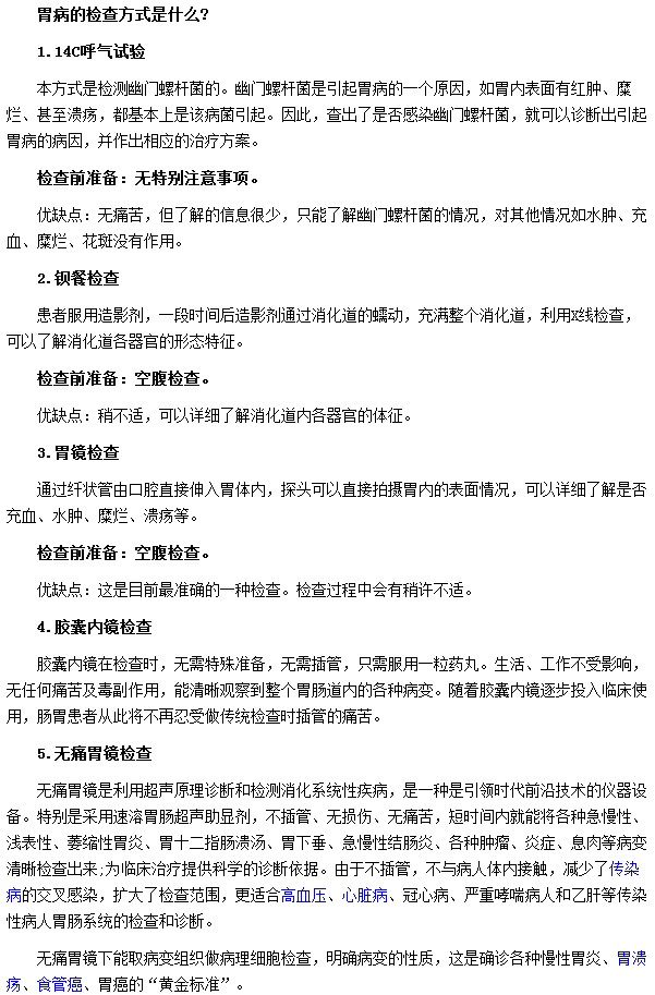
胃病通常都用哪些检查

2017-06-07 09:16 医学教育网
|

胃病通常都用哪些检查?胃病的检查方式有哪些??相信这都是大家最想知道,最想了解的问题。下面医学教育网小编为大家搜集整理了相关信息,希望对大家了解胃病通常都用哪些检查能有所帮助。

胃病

胃病通常都用哪些检查

通过上述信息介绍,相信大家对于胃病通常都用哪些检查有了一定的了解,因此医学教育网小编建议大家,如出现身体不适,请及时到正规医院接受检查,以免错过最佳治疗时期,从而延误治疗。

医师资格考试公众号

编辑推荐
考试辅导
回到顶部
折叠