招生方案
APP下载

扫一扫,立即下载

医学教育网APP下载
手机网
医学教育网手机网

手机网二维码

微 信
医学教育网微信公号

官方微信

搜索|
您的位置:医学教育网 > 医学百科类 > 疾病 > 小儿麻痹症 > 正文

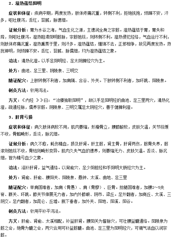
小儿麻痹症的病因病机及辨证治疗

2017-04-17 13:59 医学教育网
|

相信有不少人都想了解小儿麻痹症的病因病机及辨证治疗是什么?下面医学教育网小编就为大家整理了小儿麻痹症的病因病机及辨证治疗的具体内容如下:

以上小儿麻痹症的病因病机及辨证治疗的内容就为大家介绍完了,相信大家已经有所了解,希望上述文章能够对大家有所帮助,更多内容请继续关注医学教育网!

医师资格考试公众号

编辑推荐
考试辅导
回到顶部
折叠