招生方案
APP下载

扫一扫,立即下载

医学教育网APP下载
手机网
医学教育网手机网

手机网二维码

微 信
医学教育网微信公号

官方微信

搜索|
您的位置:医学教育网 > 医学百科类 > 疾病 > 小儿湿疹 > 正文

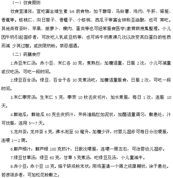
婴儿湿疹的饮食原则及药膳食疗方

2017-04-11 09:11 医学教育网
|

相信很多人都想知道婴儿湿疹的饮食原则及药膳食疗方是什么?下面请大家仔细阅读医学教育网编辑专门为您整理的婴儿湿疹的饮食原则及药膳食疗方这篇文章吧。

小儿湿疹

婴儿湿疹的饮食原则及药膳食疗方

以上就是小编为您整理的有关婴儿湿疹的饮食原则及药膳食疗方的文章,如果家里有患上湿疹的小宝宝不妨可以尝试一下,另外一旦自己的宝宝患上湿疹家长朋友们也无需过分着急,及时治疗,好好护理很快就会康复的。

医师资格考试公众号

编辑推荐
考试辅导
回到顶部
折叠