招生方案
APP下载

扫一扫,立即下载

医学教育网APP下载
手机网
医学教育网手机网

手机网二维码

微 信
医学教育网微信公号

官方微信

搜索|
您的位置:医学教育网 > 医学百科类 > 疾病 > 心悸 > 正文

心悸无法治愈?试试中医对症治疗!

2017-03-30 14:14 医学教育网
|

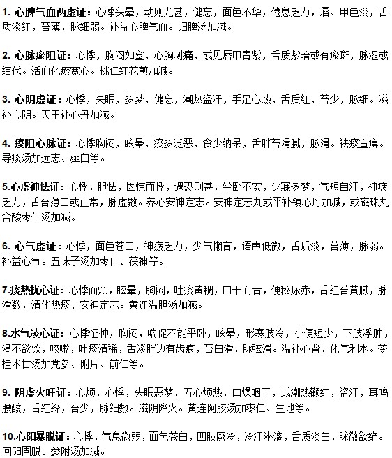
心悸患者一般精神状态不好,对生活有所影响。但是有的患者治疗多次也不见好,心悸无法治愈?试试中医对症治疗!

心悸

心悸无法治愈?试试中医对症治疗!

以上就是心悸的中医对症治疗方法,希望对各位治疗心悸有所帮助。如果您的朋友正在遭受心悸的困扰,您可以把本篇文章分享给他。

医师资格考试公众号

编辑推荐
考试辅导
回到顶部
折叠