招生方案
APP下载

扫一扫,立即下载

医学教育网APP下载
手机网
医学教育网手机网

手机网二维码

微 信
医学教育网微信公号

官方微信

搜索|
您的位置:医学教育网 > 医学百科类 > 疾病 > 心肌梗死 > 正文

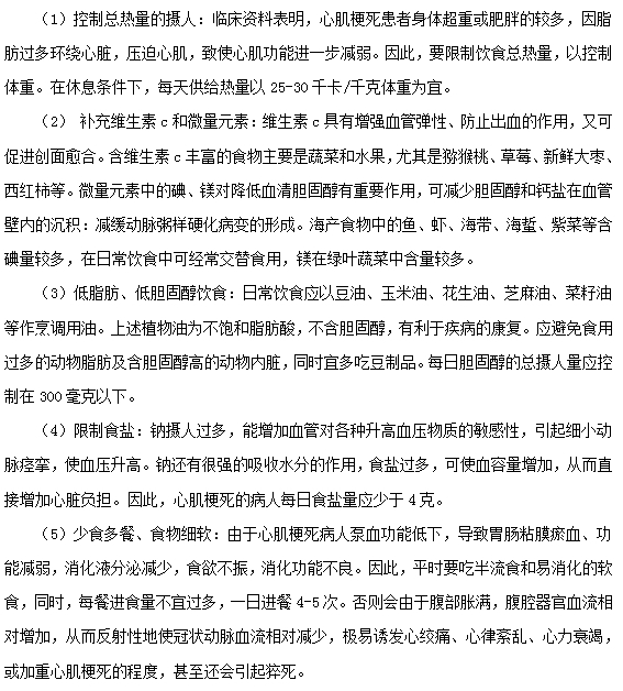
急性心肌梗死饮食注意事项有哪些?

2017-05-11 15:24 医学教育网
|

急性心肌梗死是一种危害极大的疾病,给患者带来了不小的折磨,损害患者的身体和精神,很多患者都想指导急性心肌梗死饮食注意是什么?医学教育网小编为您整理了相关内容:

心肌梗死

急性心肌梗死饮食注意事项有哪些?

以上内容是医学教育网整理的关于心肌梗死饮食注意事项的相关内容,相信您都有所了解了。您一定还需要了解心肌梗死的更多内容,医学教育网整理了更多关于心肌梗死的相关内容,希望您可以关注我们的栏目,让我们为您做的更多。

医师资格考试公众号

编辑推荐
考试辅导
回到顶部
折叠