2024临床执业医师考试大纲及教材都有较大变动,如何应对考试变动?本篇正保医学教育网汇总整理了2024临床执业医师考试拿分考点-溃疡性结肠炎与克罗恩病。
消化系统中溃疡性结肠炎与克罗恩病还傻傻分不清楚吗?不着急,一张表格帮你搞定这两个疾病;机械性肠梗阻与绞窄性肠梗阻是怎么分类的,希望通过表格帮大家搞清楚,弄明白。
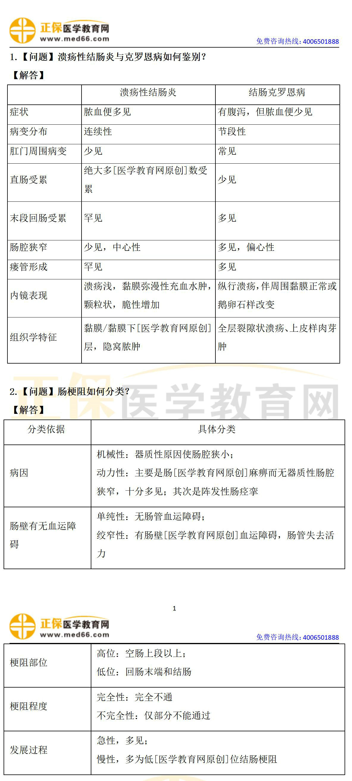
1.【问题】溃疡性结肠炎与克罗恩病如何鉴别?
2.【问题】肠梗阻如何分类?
具体解答:
附件下载:医学教育网临床执业医师《答疑周刊》2024年第9期
〖医学教育网版权所有,转载务必注明出处,违者将追究法律责任〗
考生关注:
【7月打卡】2024临床执业医师笔试倒计时一个月冲刺专题打卡
【冲刺干货】2024临床执业医师考生必看「笔试应试宝典」,速领!

学员讨论(0)
相关资讯
- · 抢分冲刺!2025年医师资格《历年考点题》上线!0.1元拿下冲刺利器!
- · 【月底封班】2025临床医师VIP签约特训营A班即将封班,欲购从速!
- · 2025年临床执业医师考试报名审核(江西抚州考点)要求已出!
- · 答疑:2024年6月份本科临床毕业,可以报考2025年执业医师吗?
- · 【考生答疑】乡村全科助理医师考生可以报考临床执业医师吗?
- · 考生速看:浙江嘉兴2024临床执业医师“一年两试”考场安排
- · 上海杨浦区2024年临床执业医师证书即将发放,速看注册安排!
- · 浙江杭州2024临床执业医师“一年两试”考前注意事项已公布!
- · 2024临床二试|2025考生速领:《历年考点题》拼团仅需0.1元!
- · 今天截止!广东省2025年临床执业医师考生速去报名备案!






![[医学一组-郝晓明]医学教育网临床执业医师《答疑周刊》2024年第9期_01 [医学一组-郝晓明]医学教育网临床执业医师《答疑周刊》2024年第9期_01](/upload/resources/image/2024/06/28/810492.jpg?1719566925292)









扫一扫立即下载


