2024临床执业医师考试大纲及教材都有较大变动,如何应对考试变动?肝脓肿可以分为细菌性肝脓肿和阿米巴肝脓肿,各自特点便于记忆总结一张表格帮助大家复习;食管癌出现了呛咳、声音嘶哑等的原因是什么,同样一张表格轻松搞定。
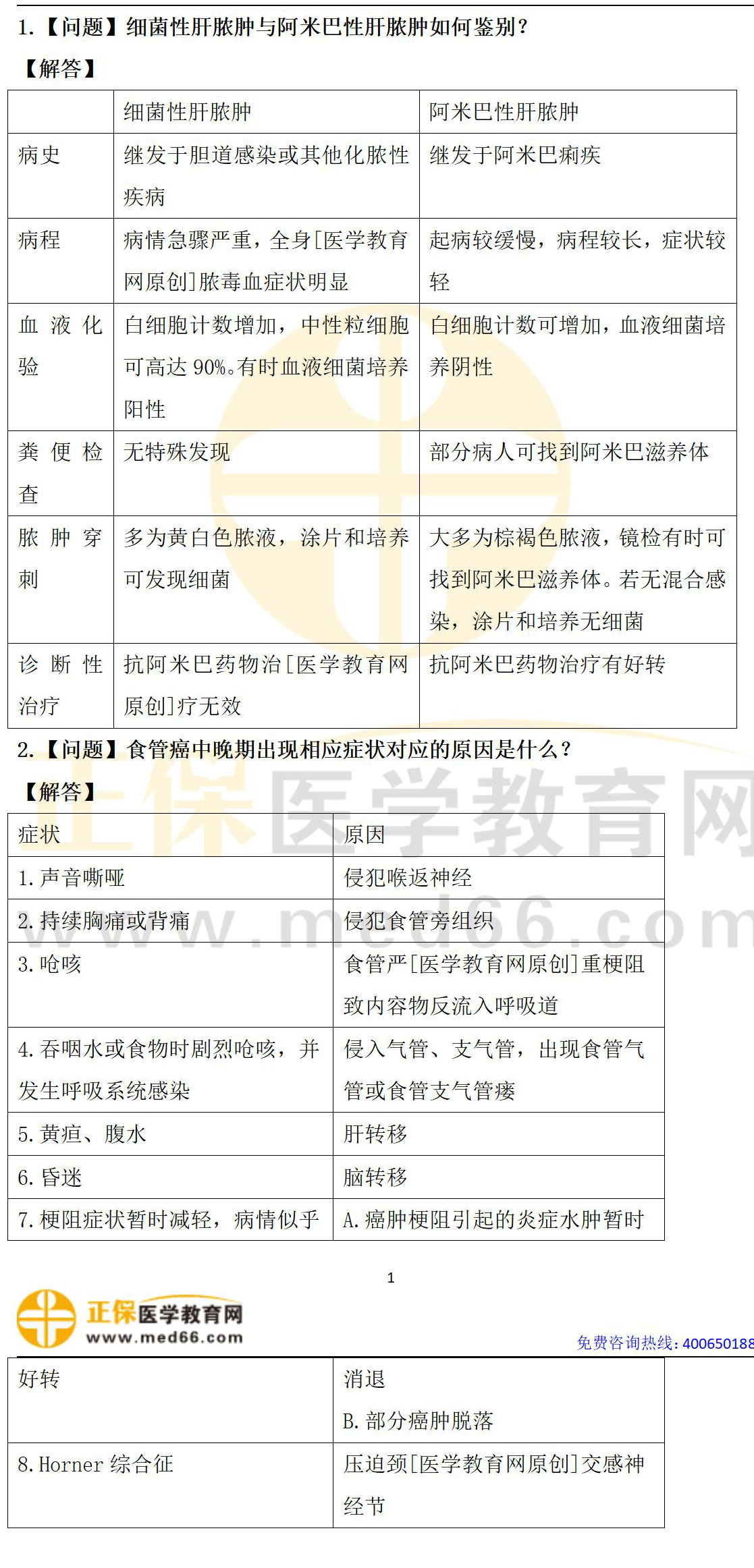
1.【问题】细菌性肝脓肿与阿米巴性肝脓肿如何鉴别?
2.【问题】食管癌中晚期出现相应症状对应的原因是什么?
具体解答:
附件下载:医学教育网临床执业医师《答疑周刊》2024年第13期
〖医学教育网版权所有,转载务必注明出处,违者将追究法律责任〗
考生关注:
【爆】2024临床执业医师《刷题集训班》上线,3000+习题直播逐题复盘!

学员讨论(0)
相关资讯
- · 抢分冲刺!2025年医师资格《历年考点题》上线!0.1元拿下冲刺利器!
- · 【月底封班】2025临床医师VIP签约特训营A班即将封班,欲购从速!
- · 2025年临床执业医师考试报名审核(江西抚州考点)要求已出!
- · 答疑:2024年6月份本科临床毕业,可以报考2025年执业医师吗?
- · 【考生答疑】乡村全科助理医师考生可以报考临床执业医师吗?
- · 考生速看:浙江嘉兴2024临床执业医师“一年两试”考场安排
- · 上海杨浦区2024年临床执业医师证书即将发放,速看注册安排!
- · 浙江杭州2024临床执业医师“一年两试”考前注意事项已公布!
- · 2024临床二试|2025考生速领:《历年考点题》拼团仅需0.1元!
- · 今天截止!广东省2025年临床执业医师考生速去报名备案!






![[医学一组-郝晓明]医学教育网临床执业医师《答疑周刊》2024年第13期_01 [医学一组-郝晓明]医学教育网临床执业医师《答疑周刊》2024年第13期_01](/upload/resources/image/2024/07/26/812287.jpg?1721959094692)









扫一扫立即下载


