关于“临床执业《代谢、内分泌系统》考点:甲状腺功能亢进症药物及手术治疗”相关内容,相信报考临床执业医师考试的考生都在学习,为提高大家备考效率,在此医学教育 网小编为大家整理如下内容:
(2)禁忌证:青少年患者;甲亢症状较轻者;年老或有严重疾病不能耐受手术者;妊娠后期。
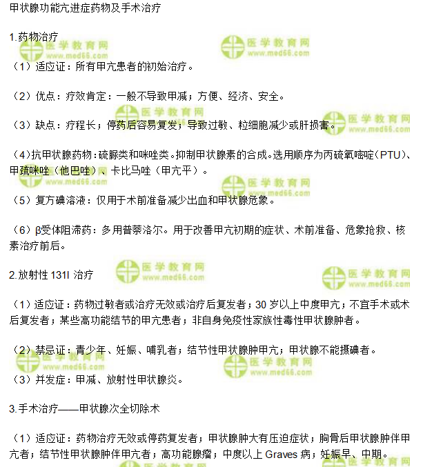
(3)术前准备:要用药物控制症状,HR<90次/分,T3、T4正常,术前2周服用复方碘溶液以减少甲状腺充血及术中出血。
(4)并发症及处理:
①术后呼吸困难和窒息——气管插管或气管切开。
②喉上或喉返神经损伤——熟悉解剖结构,避免手术损伤。
③甲状旁腺功能减退——应用钙剂及维生素D3.
④甲状腺功能减低——甲状腺素替代治疗。
【编辑推荐】
【免费直播】汤以恒:临床医师二试备考指导及2020复习规划
【2020新课】2020年临床执业医师四大辅导课程全新上线!
以上为“甲状腺功能亢进症药物及手术治疗——《代谢、内分泌系统》考点”全部内容, 由医学教育网小编整理,更多文章请随时关注医学教育网临床执业医师考试栏目!

学员讨论(0)
相关资讯
- · 2023临床执业医师二试代谢、内分泌系统考点<甲状腺功能亢进症手术治疗>记忆
- · 2023年临床执业医师二试《内科》18个高频考点(含经典习题)
- · 2023临床执业医师综合笔试「代谢、内分泌」精选模拟练习50题
- · 2023年临床执业医师考点点拨:代谢、内分泌系统——甲状腺功能亢进症手术治疗
- · 2023年临床执业医师经典例题:甲状腺功能亢进症手术治疗
- · 2023年临床执业医师考试《内科》精选考点18个+经典习题汇总
- · (3星级考点)代谢、内分泌系统——甲状腺功能亢进症手术治疗
- · 2022年临床执业医师《内科》18个高频考点(含经典习题)
- · 代谢、内分泌系统——甲状腺功能亢进症手术治疗考点+典型习题
- · 全国2022年临床执业医师实践技能病例分析答题模板、答题公式














扫一扫立即下载


