关于“临床执业医师二试考试还原考点练习题涉及的考点——疟疾治疗的相关用药”的内容,相信很多临床执业医师的考生都很关心,医学教育网编辑为大家整理如下:
(1)主要控制发作的药物:氯喹、奎宁、甲氟喹、青蒿素;
(2)防止复发和传播的药物:伯氨喹;
(3)主要用于预防的药物:乙胺嘧啶。
【进阶攻略】
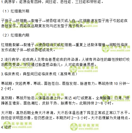
典型间日疟临床表现属于该知识点的高频考点,治疗方面不同的药物功效更是重中之重,考试多为A1和A2型题,可以简单记忆为:
间日疟典型发作:周期性突发寒战、高热和大量出汗。大汗后缓解为关键特点。
【易错易混辨析】
主要控制发作的药物:氯喹;
防止复发和传播的药物:伯氨喹;
主要用于预防的药物:乙胺嘧啶。
【知识点随手练】
一、A1型选择题
1.传播疟疾的主要媒介是
A.淡色蚊
B.中华按蚊
C.三带喙蚊
D.刺扰伊蚊
E.白蛉子
2.在疟疾的表现中(典型)下列哪项是错误的
A.定时性,周期性寒热,大汗发作
B.有完全缓解间歇
C.脾肿大
D.白细胞增多,中性粒细胞升高
E.贫血
3.临床上最简便的用于确诊疟疾的实验室检查方法是
A.血或骨髓涂片检查疟原虫
B.间接荧光抗体测定
C.间接荧光抗体测定
D.间接红细胞凝集试验
E.外周血液检查发现贫血和嗜酸性粒细胞增多
4.主要用于预防疟疾的药物是
A.乙胺嘧啶
B.奎宁
C.青蒿素
D.伯氨喹
E.氯喹
二、A2型选择题
1.男,25岁,寒战和高热,大汗后明显缓解。隔日发作一次,已10天。体检:脾肋下1cm.余未见异常,末梢血化验:WBC 5.0×109/L,N 0.68,L 0.32,Hb 100g/L,血培养(-)。患者同年8月曾去海南旅游半个月。该患者发热最可能的原因是
A.伤寒
B.疟疾
C.败血症
D.急性血吸虫病
E.急性粒细胞性白血病
2.25岁男性患者,于8月份突然发病,表现为发冷、寒战、高热、大汗而后缓解,隔日发作一次已2周,血涂片查到疟原虫。经氯喹抗疟治疗后症状迅速缓解,为防止复发,应采用的药物是
A.奎宁
B.乙胺嘧啶
C.甲氟喹
D.青蒿素
E.伯氨喹啉
【知识点随手练参考答案及解析】
一、A1型选择题
1.B
【答案解析】疟疾主要通过自然传播媒介按蚊叮咬传播,我国传播疟疾的按蚊主要包括四种:中华按蚊、微小按蚊、雷氏按蚊、大劣按蚊,因此答案是B,其他选项均不是传播疟疾的主要媒介。
2.D
【答案解析】疟疾病人的白细胞计数正常或减少,分类计数单核细胞增多,因此白细胞增多和中性粒细胞升高的选项是错误的,其他选项均符合疟疾的临床表现和实验室检查结果。
3.A
【答案解析】疟疾确诊有赖于血涂片,吉姆萨染色后直接镜检,可发现疟原虫,简便而且准确。血涂片中未找到疟原虫者可行骨髓涂片检查,可增加敏感度。间接荧光抗体测定等其他选项多无特异性。故选A.
4.A
【答案解析】选项A,乙胺嘧啶能杀灭各种疟原虫红细胞外期,对红细胞内期未成熟的裂殖体有抑制作用,对已成熟的裂殖体无效,故有预防作用,但对临床发作控制的效果较慢。
二、A2型选择题
1.B
【答案解析】典型的疟疾为间歇性寒热交替发作症状,寒战和高热都较严重,常在大汗后明显缓解。我国大部分地区为非疟疾的流行区,云南、贵州、广东、广西及海南省高发。散发患者多有疟疾流行地区的旅行史。数次发作以后患者常有体弱,贫血,肝、脾肿大等表现。本题中患者曾前往过疫区,临床表现也符合疟疾的特点。故选B
2.E
【答案解析】伯氨喹啉能杀灭红细胞外期原虫及配子体,故可防止复发和传播。故E正确。而奎宁、青蒿素、甲氟喹等能迅速杀灭红内期原虫,治疗疟疾急性发作,控制疟疾症状。奎宁目前耐药性较高,目前已较少应用。青蒿素和甲氟喹用于耐氯喹疟疾发作的治疗。但它们不能杀灭红细胞外期原虫及配子体,不能阻止复发,故不能用作疟疾的预防和阻断传播。乙胺嘧啶对某些恶性疟及间日疟原虫的红外期有抑制作用,但对红内期的抑制作用则不显著,可用于疟疾预防,但不能防止疟疾患者的复发。故选E.
编辑推荐:
考点/试题∣2021年临床执业医师心血管系统科目50大知识精讲汇总

以上关于“临床执业医师二试考试还原考点练习题涉及的考点——疟疾治疗的相关用药”的文章由医学教育网编辑整理搜集,希望可以帮助到大家,更多的文章随时关注医学教育网!

- · 临床执业医师高频易错题,含解析更易读懂,搂分首选!
- · 2023年临床执业医师考生《常见传染病及寄生虫病 》水平测试题
- · 临床执业医师《传染病、性传播疾病》科目高频考点速记51-60条
- · 临床执业医师考试题库:常见传染病-疟疾考点练习题
- · 2022年临床执业医师第三单元实战模考91~95题含解析
- · 2022年临床执业医师第三单元实战模考86~90题含解析
- · 临床执业医师传染病、性传播疾病科目特点及复习要点
- · 2021临床执业医师模考第三单元正确率<50%的37道题汇总
- · 正确率<50%!2021年临床执业医师模考测评易错考点/试题汇总
- · 【B型题】2021年临床执业医师二模仿真测试第三单元(二)















扫一扫立即下载


