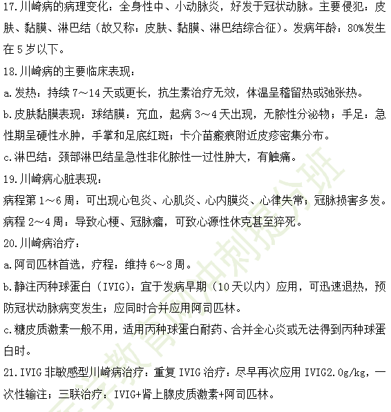
医学教育网为大家送福利啦,实时更新临床执业医师各科目考试重点和高频出题点,这些知识点都是网校教研团队精心挑选,紧扣2019年新版考试大纲,此内容为临床医师冲刺**班的辅助学习资料,视频课程内容及重点知识梳理,请大家购买冲刺**班后系统学习,请大家购买冲刺**班后系统学习,冲刺**班详情>>接下来,为大家梳理儿科学科目高频考点第八期的内容:
编辑推荐:
2019年临床执业医师笔试考试26大科目分值比例及复习指导~
以上关于“临床执业医师21大**考点速记!(儿科第八期)”的文章由医学教育网编辑整理搜集,希望可以帮助到大家,更多的文章随时关注医学教育网临床执业医师辅导精华栏目!
〖医学教育网版权所有,转载必究〗

学员讨论(0)
相关资讯
- · 2023临床执业医师二试拿分重点科目【儿科】考点速记&命题练习
- · 2023临床执业医师二试命题考点每日速记:卫生法规-处方
- · 【A3/A4型题】临床执业医师二试冲刺-第四单元考前冲刺练习
- · 【二试冲刺】2023临床执业医师二试冲刺全攻略,看本篇就够了!
- · 临床执业医师二试冲刺摸底【第四单元】A1型练习题合集
- · 临床执业医师二试冲刺必背高分科目【泌尿系统】考点速记
- · 临床执业医师二试冲刺必背高分科目【心血管系统】考点速记
- · 2023临床执业医师二试冲刺拿分科目<儿科系统>考点小结
- · 2023年临床执业医师考试二试《妇儿》精选考点(含经典习题)
- · 病理学「历年高频」易混淆考点:各种细胞的再生潜能














扫一扫立即下载


