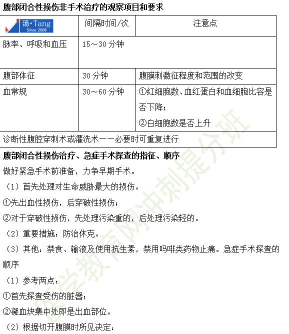
医学教育网为大家送福利啦,实时更新临床执业医师各科目考试重点和高频出题点,这些知识点都是网校教研团队精心挑选,紧扣2019年新版考试大纲,此内容为临床医师冲刺**班的辅助学习资料,视频课程内容及重点知识梳理,请大家购买冲刺**班后系统学习,冲刺**班详情>>接下来,为大家梳理消化系统高频考点第十部分的内容,本期主要讲腹部闭合性损伤的相关知识点!
编辑推荐:
2019年临床执业医师笔试考试26大科目分值比例及复习指导~
以上关于“腹部闭合性损伤-临床执业医师消化系统考点精粹(14期)”的文章由医学教育网编辑整理搜集,希望可以帮助到大家,更多的文章随时关注医学教育网临床执业医师辅导精华栏目!
〖医学教育网版权所有,转载必究〗

学员讨论(0)
相关资讯
- · 2021年临床执业医师新生复习消化系统科目水平测试题
- · 2021年临床执业医师考试复习备考外科消化系统科目高频考点
- · 2020年临床执业医师全真模考试卷第二套第三单元A1题型(1-10题)
- · 考前必背小抄!临床执业医师消化系统科目263个高频知识点一句话速记!
- · 总结归纳!临床执业医师消化系统科目必考点/大概率考点/常考知识点
- · 2020年临床执业医师考试——消化系统特别汇总(辅助检查)
- · 很实用!临床执业医师资格考试消化系统263个考点速记!
- · 2020年临床执业医师考试87个章节知识点对应的模拟试题汇总
- · 【章节测评】2020临床执业医师各科目重点内容考试练习题!
- · 2020临床执业医师实践技能考试大纲细则














扫一扫立即下载


