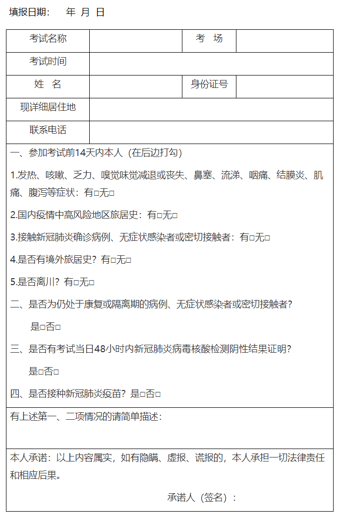
遂宁市卫健委发布了“遂宁市2021年医师资格考试考生防疫情况承诺书”相信这是广大考生们关注的事情,医学教育网小编整理如下:
遂宁市2021年医师资格考试考生防疫情况承诺书
热点关注:
再延期!福建省2021年全国医师资格考试医学综合考试再次延期!
即将开考《考前爆料100点》PDF帮你冲刺临床执业医师考试!
快捷查询入口:全国2021医师资格考试考生健康承诺书下载汇总
准考证打印开启!2021年临床执业医师没准备这些进不了考场!
以上即为“遂宁市2021年医师资格考试考生防疫情况承诺书”的全部内容,希望对您有用!更多相关资讯请关注医学教育网临床执业医师医师栏目!

学员讨论(0)
相关资讯
- · 浙江温州2025年临床执业医师综合笔试考场安排及考生须知
- · 考生速看:江西宜春2025年临床执业医师综合笔试考场安排
- · 考生速看:云南保山2025年临床执业医师综合笔试考前须知
- · 湖北恩施州2025年临床执业医师综合笔试考生速看考场安排!
- · 山西晋城2025年临床执业医师综合笔试考生速看考前须知!
- · 江西省2025年临床执业医师综合笔试考前须知|注意事项
- · 考生速看:云南昆明2025年临床执业医师综合笔试考生须知
- · 浙江宁波2025年临床执业医师综合笔试考场安排|考生注意事项
- · 内蒙古通辽2025年临床执业医师综合笔试考生速看考场安排!
- · 山东日照2025年临床执业医师综合笔试准考证打印已开始!















扫一扫立即下载


