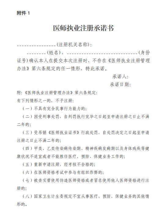
江西省南昌市委建委转发江西省卫生健康委《关于进一步做好医师执业注册管理工作的通知》,为方便大家了解,在此医学教育网小编为大家整理如下内容:







以上为“江西省南昌市2019做好医师执业注册管理工作的通知”全部内容, 由医学教育网小编整理,更多信息请随时关注医学教育网临床执业医师考试栏目!

学员讨论(0)
相关资讯
- · 2025年临床执业资格准考证怎么打印
- · 2025年临床执业医师准考证打印入口在哪里
- · 四川巴中2025年临床执业医师考试报名审核要求已出,速看!
- · 江西瑞昌2024临床执业医师现场审核已开始,2月27日截止!
- · 【证书】全国2023临床执业医师考试合格证书发放时间|要求
- · 【新规出台】多地临床执业医师注册取消纸质材料全程网办!
- · 关于江西南昌市全面实施医师、护士注册全程网办工作的通知
- · 赣州大余县关于2023年医师资格考试资格审核工作公告来了!
- · 2023年江西南昌考点医师资格考试报名材料现场审核规范及注意事项
- · 江西省瑞金市2023年临床执业医师资格考试报名|现场审核公告














扫一扫立即下载


