APP下载

扫一扫,立即下载

医学教育网APP下载

开发者:1

苹果版本:1

安卓版本:1

应用涉及权限:查看权限 >

APP:隐私政策:查看政策 >

微 信
医学教育网微信公号

官方微信Yishimed66

您的位置:医学教育网 > 临床助理医师 > 辅导精华 > 正文

2019临床助理医师备考考点-小儿造血及血象特点、小儿贫血概述

2019-07-05 17:36 医学教育网
|

热点推荐

——●●●聚焦热点●●●——
技能缴费>> 搞分秘籍>> 大纲教材>>

医学教育网送福利啦,至考前会为大家梳理各科目考试重点和高频出题点,这些知识点都是网校教研团队精心挑选,紧扣2019年新版考试大纲,此内容为临床医师冲刺直播班的辅助学习资料,视频课程内容及重点知识梳理,建议大家购买冲刺备考班后系统学习,冲刺备考班详情>>接下来,今天为大家分享下临床执业助理医师“儿科”小儿造血及血象特点、小儿贫血概述的内容:

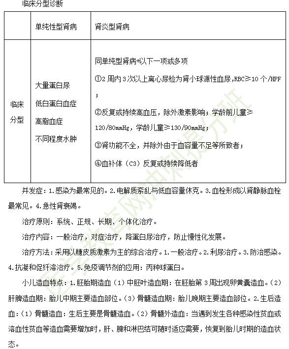
小儿造血小儿造血

小儿造血

小儿造血

编辑推荐:

2019年临床助理医师笔试短期备考攻略!资料满满!

干货∣临床助理医师笔试冲刺复习761条备考考点 一句话速记!

2019临床助理医师笔试冲刺复习!查收各章节高频考点汇总!

2019年临床助理医师考情分析来了!快来get你想了解的重点!

冲刺备考班>>

以上关于“2019临床助理医师备考考点-小儿造血及血象特点、小儿贫血概述!”的文章由医学教育网编辑整理搜集,希望可以帮助到大家,更多的文章随时关注医学教育网临床助理医师辅导精华栏目!

〖医学教育网版权所有,转载必究〗

临床医师公众号

距离2025临床技能考试

编辑推荐
    • 免费试听
    • 免费直播
    汤以恒 临床助理医师 《消化系统》 免费试听
    免费资料
    临床助理医师备考资料包
    历年考点
    应试指导
    仿真试卷
    思维导图
    立即领取
    回到顶部
    折叠