APP下载

扫一扫,立即下载

医学教育网APP下载

开发者:1

苹果版本:1

安卓版本:1

应用涉及权限:查看权限 >

APP:隐私政策:查看政策 >

微 信
医学教育网微信公号

官方微信Yishimed66

24小时客服电话:010-82311666
您的位置:医学教育网 > 基础医学理论 > 其他专业

临床医师《其他》考点:中毒机制、急性中毒表现及特效解毒药

2022-04-17 15:02 医学教育网
|

热点推荐

——●●●聚焦热点●●●——
技能缴费>> 搞分秘籍>> 大纲教材>>

关于“临床医师《其他》考点:中毒机制、急性中毒表现及特效解毒药”内容,相信参加临床执业医师考试的考生十分关注,在此医学教育网小编为大家整理如下内容:

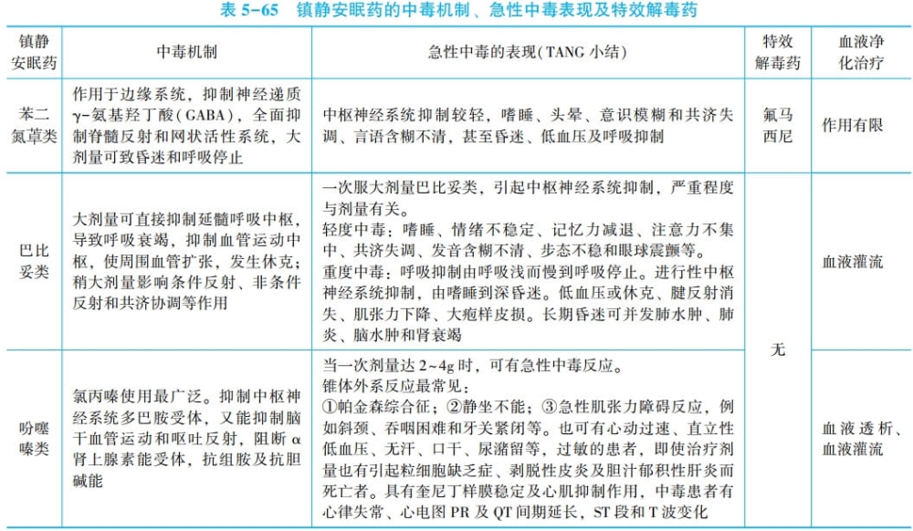
中毒机制、急性中毒表现及特效解毒药

〖医学教育网版权所有,转载务必注明出处,违者将追究法律责任〗

以上为“临床医师《其他》考点:中毒机制、急性中毒表现及特效解毒药”全部内容,由医学教育网小编整理,更多信息请随时关注医学教育网。

医师资格考试公众号

距离2025医师技能考试

编辑推荐
    • 免费试听
    • 免费直播
    汤以恒 临床执业医师 《消化系统》 免费试听
    免费资料
    医师资格考试 备考资料包
    历年考点
    应试指导
    仿真试卷
    思维导图
    立即领取
    回到顶部
    折叠
    您有一次专属抽奖机会
    可优惠~
    领取
    优惠
    注:具体优惠金额根据商品价格进行计算
    恭喜您获得张优惠券!
    去选课
    已存入账户 可在【我的优惠券】中查看