24小时客服电话:010-82311666
APP下载
扫一扫,立即下载
医学教育网APP下载

开发者:北京正保医教科技有限公司

苹果版本:8.6.4

安卓版本:8.6.4

应用涉及权限:查看权限 >

APP:隐私政策:查看政策 >

正保医学教育网卫生资格_微信公众号
微信公众号
热门资讯,实时推送
med66_weisheng
正保医学教育网卫生资格_微信视频号
官方视频号
免费直播,订阅提醒
微信扫码即可关注
正保医学教育网卫生资格考试知指导老师
考试指导老师
备考规划,专属指导
微信扫码添加老师
正保医学教育网_官方抖音号
官方抖音号
分享更多医考日常
抖音扫一扫关注
当前位置:医学教育网 > 卫生资格考试 > 考试动态 > 报名时间

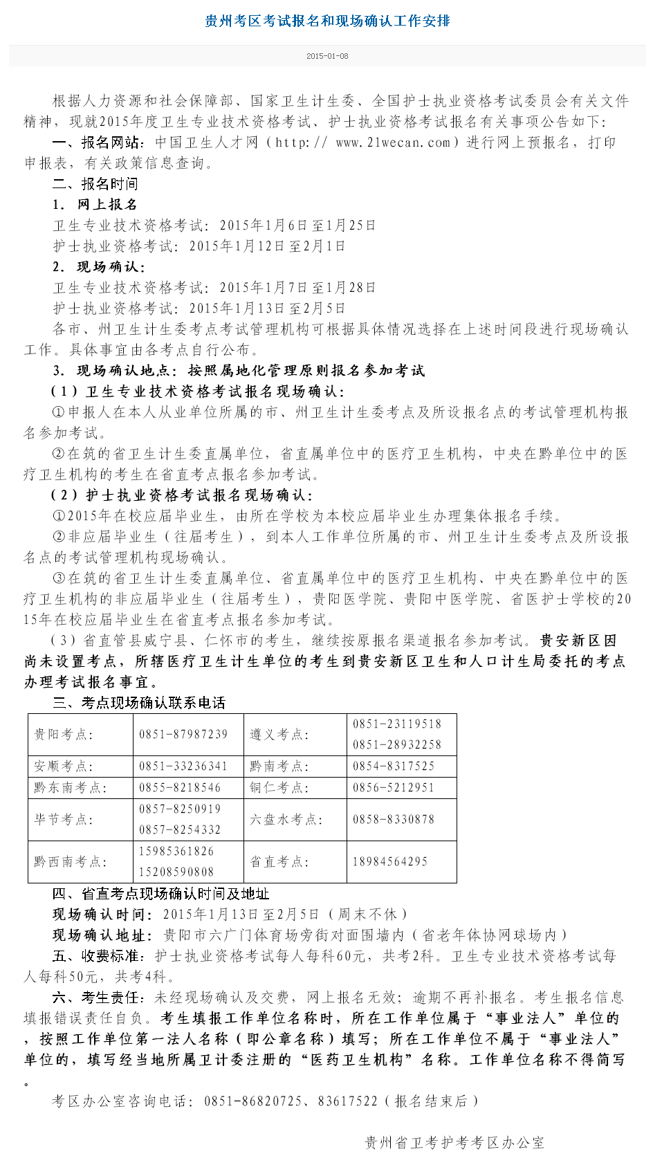
贵州省2015卫生资格考试现场报名时间

2015-01-16 14:57 来源:
打印
字体:

贵州省2015卫生资格考试现场报名时间:

贵州省2015卫生资格考试现场报名时间

卫生资格题库

学员讨论(0
  • 距2026卫生资格考试还有?
卫生资格考试公众号
关注考试动态
发布考情动态
考试复习指导
免费1V1咨询考试条件
  • 免费试听
  • 辅导课程
  • 免费直播
2024中医医师入学摸底测试解析

张钰琪老师 2024-02-27 19:25--21:00

回看
2024医考报名后如何安排复习时间

张钰琪老师 2024-01-30 19:25--21:00

回看
【热招】无忧实验班 两考期内任意学!
精品题库
  • 密题库会员
  • 题库小程序
  • 医考爱打卡
 卫生资格密题库
多维练习模式
仿真模拟实战
专业解析+答疑
智能学习工具
原价:¥129-299
复购:¥103.2-239.2
查看详情
正保医学题库
正保医学题库

· 每日一练 巩固提升

· 仿真试卷 实战演练

· 组队刷题 互相激励

查看 更多免费题库
医考爱打卡
医考爱打卡

· 每天一个知识点

· 配套精选练习题

· 随时记录打卡心情

查看 更多免费题库
免费资料
  • · 高频考点
  • · 学习计划
立即领取
学习社区
  • 备考交流
  • 微信
  • 视频号
拒绝盲目备考,加学习群共同进步!
寻找学习搭子
回到顶部
折叠