您的位置:医学教育网 > 医师分阶段考试 > 复习指导

必看!临床医学专业水平测试泌尿系统冲刺串讲高频考点30条(速记版)

2020-08-02 11:12 医学教育网
|

临床医学专业水平测试复习内容,相信是考生们关注的问题,医学教育网小编整理“必看!临床医学专业水平测试泌尿系统冲刺串讲高频考点30条(速记版)”如下,预祝学生们顺利通过第一阶段考试。

1.镜下血尿:离心后尿沉渣镜检红细胞>3个/高倍视野。

2.肉眼血尿:1L尿中含1ml血即呈现肉眼血尿。

3.肾小球源性血尿与非肾小球源性血尿的鉴别:肾小球源性血尿特征:全程血尿、无痛性血尿、尿中无凝血,可见红细胞管型、变形红细胞为主(>70%)以及伴有其他肾小球疾病表现。非肾小球源性血尿特征:见于泌尿系统、结石、创伤及肿瘤,无红细胞管型、呈均一、形态正常红细胞。

4.尿三杯试验可以帮助判断是否为全程血尿。初段血尿提示前尿道病变,终末血尿提示膀胱颈部、三角区或后尿道损伤,全程血尿提示膀胱或其以上部位损伤。

5.蛋白尿:尿蛋白大于150mg/d,超过3.5g/d称为大量蛋白尿。

6.蛋白尿原因:

(1)肾小球性蛋白尿——内皮细胞间隙增宽——中+大分子量

(2)肾小管性蛋白尿——小分子量(β2-MG)

(3)溢出性蛋白尿——尿蛋白>1g/d,小分子量(本周蛋白)

(4)分泌性及组织性蛋白尿由于肾及泌尿道本身结构的蛋白质或其分泌排泄的蛋白质混入尿中所致。

7.急性肾小球肾炎:血尿、蛋白尿、水肿和高血压

8.急性肾小球肾炎多见于链球菌感染后。多见于儿童。起病初期血清补体C3下降,于8周内渐恢复正常,对提示急性肾炎意义很大。

9.急性肾小球肾炎治疗:本病以休息和对症治疗为主;青霉素抗感染治疗;不宜应用激素及细胞毒类药物。

10.急进性肾小球肾炎:血尿、进行性少尿、肌酐明显升高。

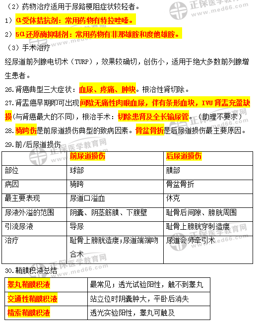
泌尿系统1

泌尿系统2

2121年医师分阶段招生方案

以上“必看!临床医学专业水平测试泌尿系统冲刺串讲高频考点30条(速记版)”内容医学教育网整理,更多辅导精华资料、备考经验、免费视频课程请查看正保医学教育网医师分阶段栏目

热点
编辑推荐
    回到顶部
    折叠
    您有一次专属抽奖机会
    可优惠~
    领取
    优惠
    注:具体优惠金额根据商品价格进行计算
    恭喜您获得张优惠券!
    去选课
    已存入账户 可在【我的优惠券】中查看