您的位置:医学教育网 > 医师分阶段考试 > 复习指导

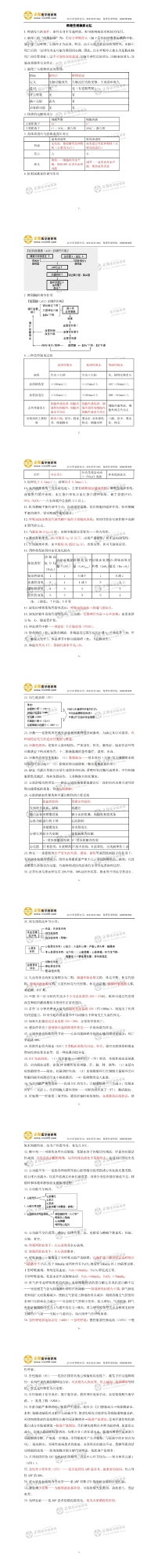
临床医学专业水平测试病理生理学科目重点考点!

2020-08-14 10:59 医学教育网
|

临床医学专业水平测试复习内容,相信是考生们关注的问题,医学教育网小编整理“临床医学专业水平测试病理生理学科目重点考点!”如下,病理生理学

2121年医师分阶段招生方案

以上“临床医学专业水平测试病理生理学科目重点考点!”内容医学教育网整理,更多辅导精华资料、备考经验、免费视频课程请查看正保医学教育网医师分阶段栏目

热点
编辑推荐
    回到顶部
    折叠
    您有一次专属抽奖机会
    可优惠~
    领取
    优惠
    注:具体优惠金额根据商品价格进行计算
    恭喜您获得张优惠券!
    去选课
    已存入账户 可在【我的优惠券】中查看