
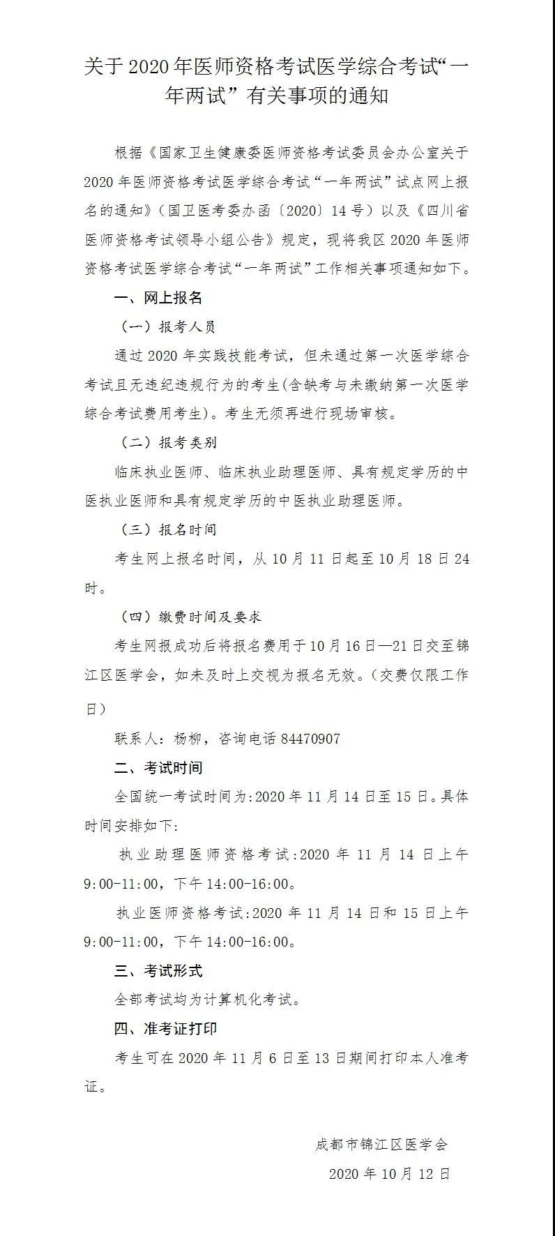
学员讨论(0)
相关资讯
- · 湖北省共22887名考生参加2025年医师资格综合笔试考试
- · 【考生关注】2025年医师资格综合笔试合格分数线是多少分?
- · 【考生关注】2025年医师资格综合笔试考试成绩公布方式|时间
- · 新疆考区2025年医师资格考试医学综合考试工作圆满完成
- · 【一年两试】2025年医师资格综合笔试“二试”地区考试安排
- · 江西吉安2025年医师资格综合笔试考生速看考场安排及注意事项
- · 江西九江2025年医师资格综合笔试考生速看考前注意事项!
- · 江西省2025年医师资格综合笔试准考证打印入口开通!速看考前须知
- · 湖南永州2025年医师资格综合笔试考场已定,准考证8月15日起打印!
- · 湖南郴州2025年医师资格综合笔试考生注意:准考证8月15日起打印!















扫一扫立即下载


