提醒!卫健委正式发文明确规定这些抗菌药基层医生禁用!近日,上海市卫健委发布《关于印发<上海市抗菌药物临床应用分级管理目录(2021年版)>的通知》,(以下简称《通知》)。

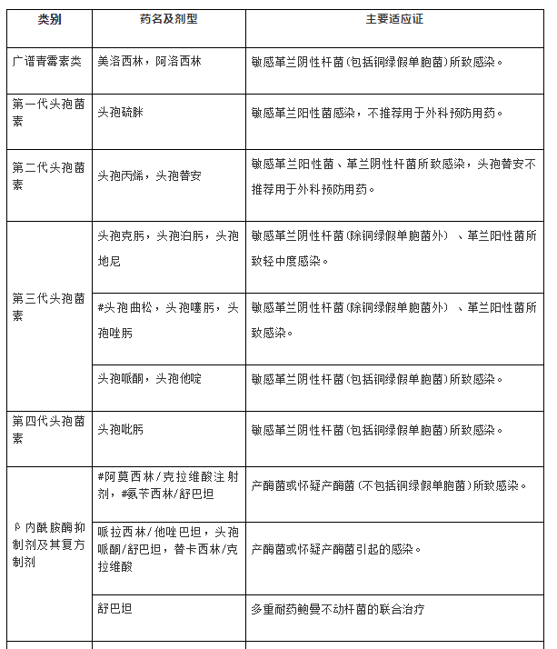
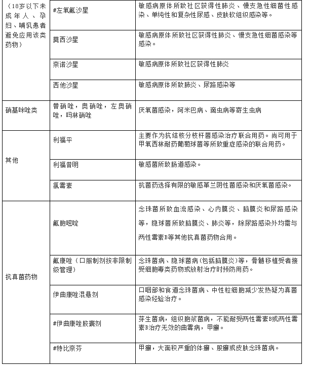
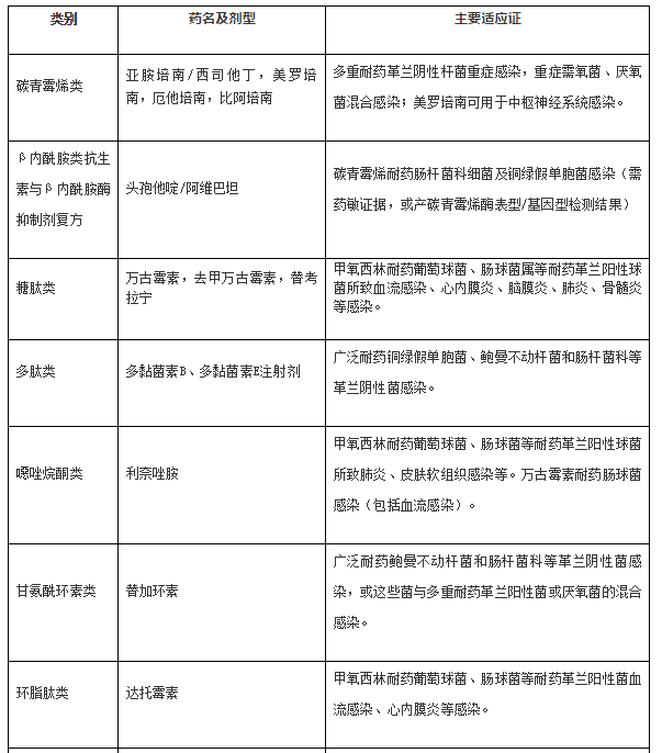
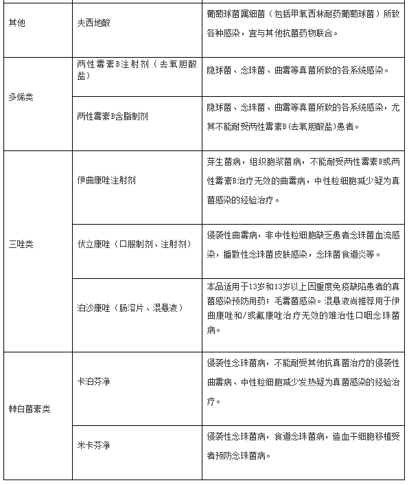
《通知》在2012年版的基础上进行了删减和增补,同时还规定了限制使用级和特殊使用级抗菌药物的主要适应证。
这也意味着,一些抗菌药基层医生不能再使用,即使在可以使用的前提下也不能超出其适应证。
三级和二级医疗机构抗菌药物---非限制使用级

三级和二级医疗机构抗菌药物---限制使用级
三级和二级医疗机构抗菌药物---特殊使用级
一级医疗机构抗菌药---非限制使用级
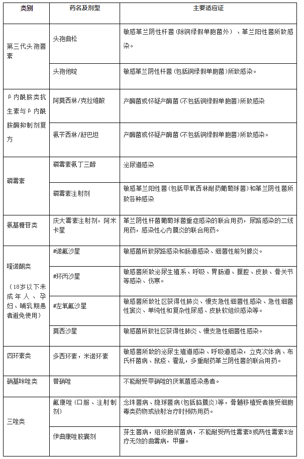
一级医疗机构抗菌药---限制使用级
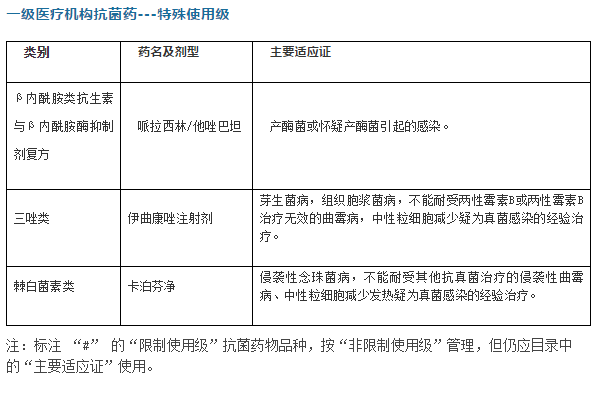
一级医疗机构抗菌药---特殊使用级
近年来,各地对基层医疗卫生机构使用抗菌药的管控越来越严格,各位医师务必要按照规定使用!
编辑推荐:























扫一扫立即下载


