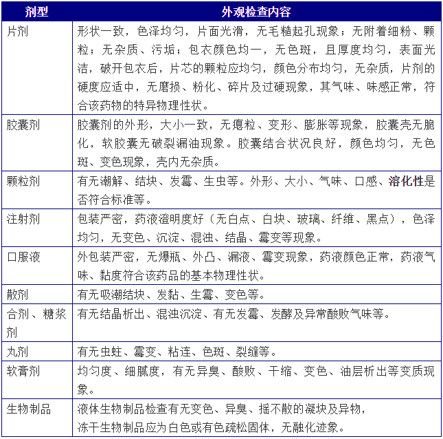
药品的外观质量检查是执业药师《西药综》常考知识点,为了帮助广大执业药师考生备考,小编将相关知识整理如下,希望对大家有帮助!

以上是小编为大家整理的药品的外观质量检查的相关知识,希望以上内容对广大执业药师考生们有帮助!更多执业药师考试相关资讯请关注医学教育网!

学员讨论(0)
相关资讯
药品的外观质量检查是执业药师《西药综》常考知识点,为了帮助广大执业药师考生备考,小编将相关知识整理如下,希望对大家有帮助!

以上是小编为大家整理的药品的外观质量检查的相关知识,希望以上内容对广大执业药师考生们有帮助!更多执业药师考试相关资讯请关注医学教育网!


张钰琪老师 2024-02-27 19:25--21:00
回看
张钰琪老师 2024-01-30 19:25--21:00
回看