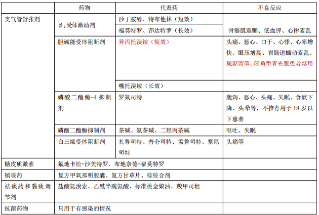
有关执业药师考试复习重点,以下是小编整理的“慢性阻塞性肺病的治疗药物——执业药师《药综》重点”具体内容,请查看!

以上即为“慢性阻塞性肺病的治疗药物——执业药师《药综》重点”的全部内容,更多请关注医学教育网!希望对您有帮助!
相关推荐:
2019年!这四类考生可以参加执业药师考试! (编辑推荐)
专业师资带你学系列:执业药师考试重难点!教你**! (日更新)
执业药师精品课免费领,立刻扫描以下二维码,领取吧 >>


学员讨论(0)














扫一扫立即下载


