2018年5月28日起,可以开始打印2017年北京市执业药师证书领取凭条了,如何打印呢?小编为大家整理出以下打印步骤:
1、进入北京人事考试网http://www.bjrbj.gov.cn/bjpta/,点击“证书查询”:

2、点击“北京地区2017年度执业药师资格考试证书领取凭条”:

3、进入打印凭条系统,按要求填写,登录:

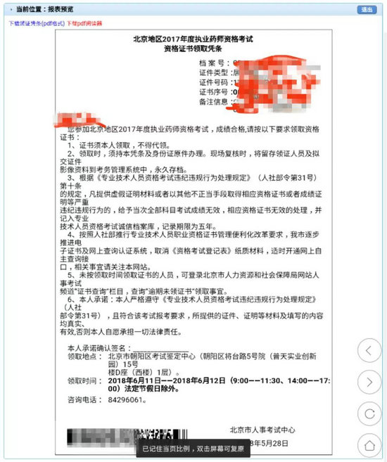
4、保存下来,下载领证凭条,然后打印:(参考)

按照以上步骤打印好凭条,按照凭条上的时间及地点去领取证书即可!
纠错 责任编辑:三妞

学员讨论(0)














扫一扫立即下载


