各位执业中药师考生,当你点开这篇文章,说明你已经要准备挑战这个每年有近百万人(2019年超过83万人报名)为之魂牵梦绕的那个“证”。
为了减轻你在执业中药师备考路上的压力,小编特别整理了执业中药师《中药综》的教材内容框架,先从这个整体框架来了解,再逐个知识点去各个击破,从此对知识建立一个宏观地图。
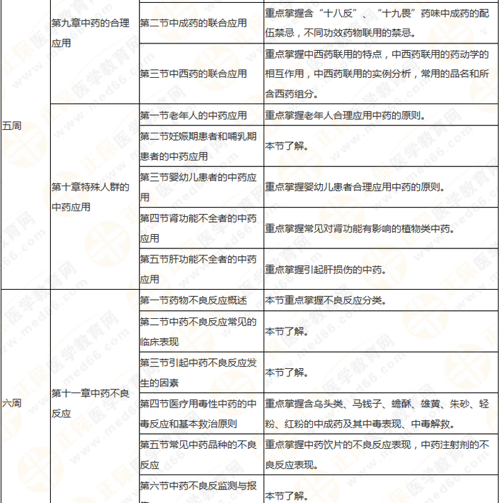
《中药综》教材内容框架




《中药综》备考建议
正所谓“开弓没有回头箭”,希望你们坚持一直学下去,这期间会遇到各种你可以借口退缩的理由,但一定要克服心魔,不怕慢就怕停,只要坚持,事实证明结果一定比想象中好!
你的备考难题有哪些?医学教育网帮你解决!
(1)基础差,希望一年拿证,但无从下手;
(2)时间紧,仅剩一年报考机会,不知如何安排复习;
(3)效率低,知识点久学不会,成绩一直上不去;
(4)费用贵,一年直达没保障,如何让学费花的值?
↓点击下方,查看班次详情↓
2020执业药师考试大纲即将发布!大纲修改会对考试产生哪些影响?!
【医学教育网原创,转载请注明出处,违者必究】

学员讨论(0)















扫一扫立即下载


