参加2021年中西医执业医师资格考试的你备考中是否也会出现这些情况“教材太厚看不进去?工作太忙网课没时间听?做题无感送分题变丢分题...”别担心,为助力备考2021年中西医执业医师考试的考生复习,医学教育网推出“学霸礼包”免费领取活动!只需三步,学霸礼包就到手!
2021年中西医执业医师资格备考考生福利在等你哦!快喊身边小伙伴一起来助力免费领资料,开启你的好运2021!
【学霸礼包内含】
一套模拟试卷精选考点100+例题
【学霸礼包领取流程】
一、微信扫码识别小程序进入;
二、点击“邀请好友马上助力”,分享到给微信好友进行助力;
三、助力满三人进入领取页面,输入类别/邮箱,点击“领取资料”,即可领取“学霸礼包”。
备注:助力成功后资料将发放到您填写的邮箱地址中,正确选择自己类别后输入邮箱地址,即可收到学霸礼包资料!
【活动说明】
1.活动时间:即日起-12月12日23:59:59。
2.邀请好友,让其帮忙点击“帮ta点一下”,即可完成助力,3人成功助力后即可获得奖励。
3.同一手机号仅可助力一次。
4.本活动最终解释权归医学教育网所有。
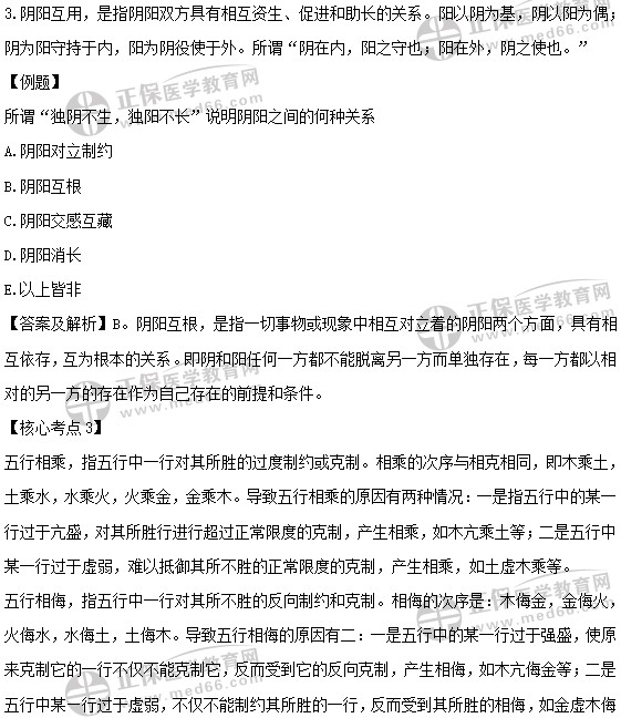
部分核心考点截图:
微信扫码识别小程序进入,领取完整版100核心考点
相关推荐:
传染病学、中医基础摸底测评40题——2021年中西医执业医师
2021年中西医执业医师《中医基础理论》新版考试大纲考点汇总
实践技能/综合笔试考试大纲——2021年中西医结合执业医师各科目汇总
2021年中西医结合执业医师资格考试用书及考试大纲正式发布!
以上关于“精选考点100+——2021年中西医执业医师学霸礼包助力抢”的文章由医学教育网编辑整理搜集,希望可以帮助到大家,更多的文章随时关注医学教育网!

























扫一扫立即下载


