24小时客服电话:010-82311666
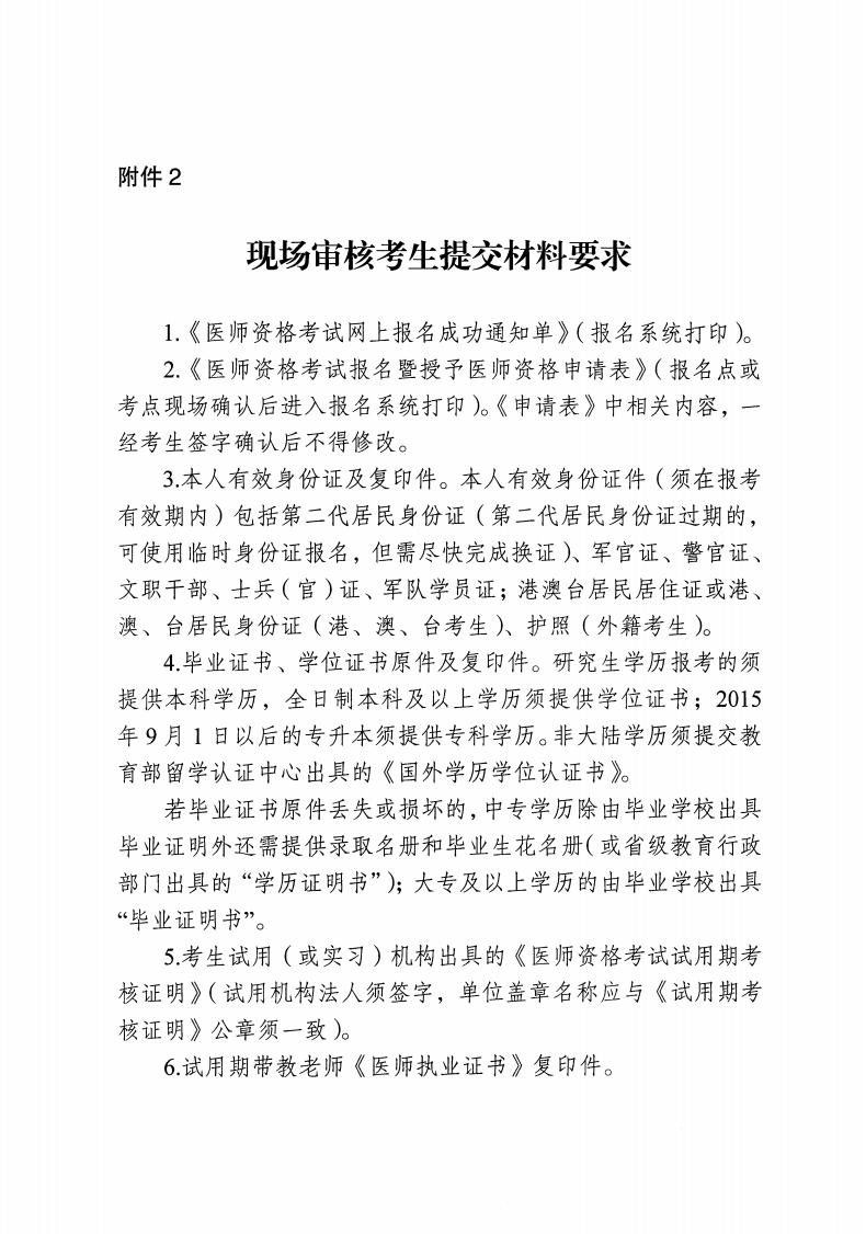
APP下载
扫一扫,立即下载
医学教育网APP下载

开发者:北京正保医教科技有限公司

苹果版本:8.7.0

安卓版本:8.7.0

应用涉及权限:查看权限 >

APP:隐私政策:查看政策 >

正保医学教育网医师资格_微信公众号
微信公众号
热门资讯,实时推送
Yishimed66
正保医学教育网医师资格_微信视频号
官方视频号
免费直播,订阅提醒
微信扫码即可关注
正保医学教育网医师资格考试指导老师
考试指导老师
备考规划,专属指导
微信扫码添加老师
正保医学教育网_官方抖音号
官方抖音号
分享更多医考日常
抖音扫一扫关注
当前位置:医学教育网 > 中医执业医师 > 考试动态 > 报名时间

无锡2021年中医执业医师考试报名资格现场审核的通知

2021-01-22 19:56 来源:医学教育网
打印
字体:

“无锡2021年中医执业医师考试报名资格现场审核的通知”的内容是很多考生关注的问题,医学教育网小编搜集整理了“无锡2021年中医执业医师考试报名资格现场审核的通知”的相关文件,希望可以帮助到对此方面感兴趣的考生。

无锡考点_00

无锡考点_01

无锡考点_02

无锡考点_03

无锡考点_04

无锡考点_05

无锡考点_06

无锡考点_07

无锡考点_08

无锡考点_09

上文分享的“无锡2021年中医执业医师考试报名资格现场审核的通知”内容,由医学教育网小编搜集整理,如果您觉得对您有所帮助,可以分享给朋友。

题库小程序

学员讨论(0
  • 距2026中医医师技能考试还有?
医师资格公众号
关注考试动态
发布考情动态
考试复习指导
免费1V1咨询考试条件
  • 免费试听
  • 免费直播
  • 辅导课程
2024中医医师入学摸底测试解析

张钰琪老师 2024-02-27 19:25--21:00

回看
2024医考报名后如何安排复习时间

张钰琪老师 2024-01-30 19:25--21:00

回看
2026年备考方案,供你选!
精品题库
  • 密题库会员
  • 题库小程序
  • 医考爱打卡
中医执业医师密题库会员
多维练习模式
仿真模拟实战
专业解析+答疑
智能学习工具
原价:¥129-299
复购¥103.2-239.2
查看详情
医学题库小程序
正保医学题库

· 每日一练 巩固提升

· 仿真试卷 实战演练

· 组队刷题 互相激励

查看 更多免费题库
医考爱打卡
医考爱打卡

· 每天一个知识点

· 配套精选练习题

· 随时记录打卡心情

查看 更多免费题库
学习社区
  • 备考交流
  • 微信
  • 视频号
拒绝盲目备考,加学习群共同进步!
寻找学习搭子
回到顶部
折叠